Вы узнаете, как с помощью пулов и дорожек в BPMN четко разграничивать зоны ответственности, избегать путаницы на диаграммах и моделировать взаимодействие между участниками. Мы покажем разницу между этими элементами, объясним, когда и как их использовать, а также продемонстрируем, как инструмент Stormbpmn упрощает создание наглядных и управляемых схем.
Много операций в бизнесе становятся сквозными: заказ проходит через отдел продаж, логистику, бухгалтерию и даже внешних партнёров. Без чёткого разграничения ролей и участников такие процессы легко превращаются в "серую зону" — срывы сроков, дублирование задач, конфликты между командами. BPMN решает эту проблему с помощью двух ключевых элементов: пулов и дорожек. Давайте разберёмся, как они работают и как их правильно применять.
Что такое пул в BPMN
Определение и назначение пула
В оригинальной нотации BPMN 2.0 пул определяется следующим образом:
A Pool is the graphical representation of a Participant in a Collaboration. A Participant can be a specific PartnerEntity (e.g., a company) or can be a more general PartnerRole (e.g., a buyer, seller, or manufacturer). A Pool MAY or MAY NOT reference a Process. A Pool is NOT REQUIRED to contain a Process, i.e., it can be a “black box”.
Перевод текста нотации:
Пул — это графическое представление участника взаимодействия. Участник может быть конкретной партнерской сущностью (например, компанией) или более общей партнерской ролью (например, покупателем, продавцом или производителем). В пуле могут находиться внутренние детали в форме процесса, который будет выполняться. В случае, если такой информации в нем не содержится, он может представлять собой «черный ящик».
Иными словами, пул в BPMN — это фундаментальный элемент нотации, выполняющий роль логического контейнера для бизнес-процесса. Он представляет из себя контейнер, в котором изображается последовательность действий на стороне независимого участника. Таким участником может быть компания, внешняя система, клиент или функционально независимое подразделение организации (например, филиал). Основная функция — обозначить границы ответственности и показать, где заканчивается один поток работ и начинается другой. Это основа для моделирования, позволяющая четко разделить зоны влияния независимых сторон.
Важно: внутри одного контейнера может проходить только один поток управления (последовательность действий). Он не может пересекать границы пула. Взаимодействие между независимыми участниками осуществляется только через потоки сообщений — пунктирные стрелки. Это отражает реальность, где один субъект (участник) не может напрямую управлять внутренними действиями другого, что соответствует принципам процессного подхода и обеспечивает корректное отображение организационных границ.
Когда использовать пул
Рассматриваемый элемент применяется при моделировании взаимодействия между независимыми субъектами.
Классические примеры:
Компания — Клиент
Отдел продаж — бухгалтерия (если они работают как отдельные функциональные подразделения)
Ваша система — Внешняя система
Два разных юридических лица
Организация — государственный орган
Поставщик услуг — потребитель услуг
Главный сигнал к созданию отдельного контейнера возникает, когда участники не могут напрямую управлять действиями друг друга, но обмениваются данными, запросами и документами. Пул в BPMN четко отвечает на вопрос "Кто является стороной в процессе?" и помогает визуализировать формальные и неформальные договоренности между участниками, обеспечивая прозрачность взаимодействия.
Пример использования
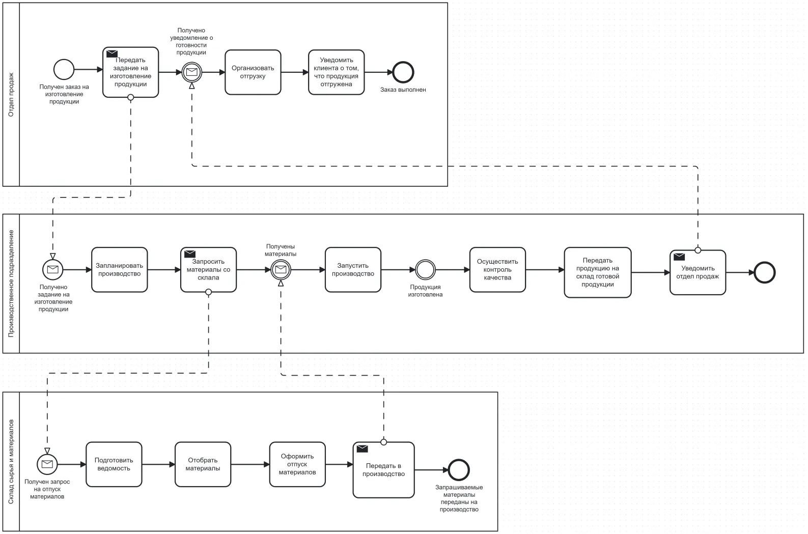
Рассмотрим процесс "Обработка заказа на изготовление продукции":

Контейнер 1: Отдел продаж — отвечает за взаимодействие с клиентом (хотя его самого в модели нет), инициирует обработку заказа.
Контейнер 2: Производственное подразделение — отвечает за изготовление продукции.
Контейнер 3: Склад сырья и материалов — отвечает за предоставление сырья и материалов, необходимых для производства.
Между этими контейнерами проходят исключительно потоки сообщений: "Задание на производство", "Запрос материалов", "Передача материалов", "Продукция изготовлена". Внутри контейнера "Отдел продаж" — свой поток управления: задачи, события. Но он никогда не пересекает границу других участников. Это визуализирует независимость структурных подразделений компании.
Что такое дорожка в BPMN
Определение и назначение дорожки
В оригинальной нотации BPMN 2.0 дорожка определяется следующим образом:
A Lane is a sub-partition within a Process (often within a Pool) and will extend the entire length of the Process level, either vertically or horizontally.
Перевод текста нотации:
Дорожка — это подраздел внутри процесса или пула, занимающий всю длину уровня процесса, как по вертикали, так и по горизонтали.
Иными словами, дорожка в BPMN — это инструмент внутренней декомпозиции внутри одного развернутого контейнера. Она помогает, например, распределять задачи, подпроцессы и события между конкретными ролями, отделами или системами, которые работают в рамках одного общего процесса и подчиняются единому потоку управления. Дорожки позволяют организовать визуальное представление потока задач таким образом, чтобы было понятно, кто за что отвечает.
При этом нотация специально не регламентирует использование дорожек исключительно для распределения задач по ролям или организационным единицам. Это лишь один из наиболее распространенных вариантов использования. Этот элемент может применяться для любой логической категоризации.
Важно: дорожки в BPMN не создают новых границ. Они показывают распределение ответственности. Все элементы внутри одного контейнера, независимо от того, на какой дорожке они располагаются, остаются частью одного процесса. Поток управления (визуализируемый с помощью стрелки с сплошной линией) может и должен свободно переходить с одной дорожки на другую, что отражает реальное взаимодействие между сотрудниками и подразделениями внутри одной организации.
Когда использовать дорожку
Использование дорожки в BPMN актуально в нескольких типичных ситуациях:
- Когда в рамках одной операции задействовано несколько ролей или исполнителей (например, менеджер, бухгалтер, логист, служба поддержки).
- Когда необходимо явно показать, кто именно является исполнителем каждой конкретной задачи или подпроцесса, при этом все они работают внутри одной организации или подразделения.
- Когда стоит задача повысить читаемость и восприятие диаграммы, не нарушая ее логической целостности и не дробя единый процесс.
- Когда нужно показать распределение обязанностей внутри отдела или рабочей группы.
- Когда требуется визуализировать взаимодействие между различными системами или программными компонентами в рамках одной IT-инфраструктуры.
Главный сигнал к созданию дорожек возникает тогда, когда необходимо распределить ответственность внутри одного участника процесса. Правильно использованные пулы и дорожки в BPMN позволяют создать четкую и понятную диаграмму, которая будет полезна как для анализа операций, так и для их последующей оптимизации и автоматизации.
Стоит отметить, что стандарт BPMN явно указывает на то, что исполнители задачи должны указываться в отдельном поле assignee внутри каждой задачи и по стандарту не имеют и не требуют визуализации на схеме, поэтому визуализация через дорожки это не гарантирует вам корректности XML для систем автоматизации.
Пример использования
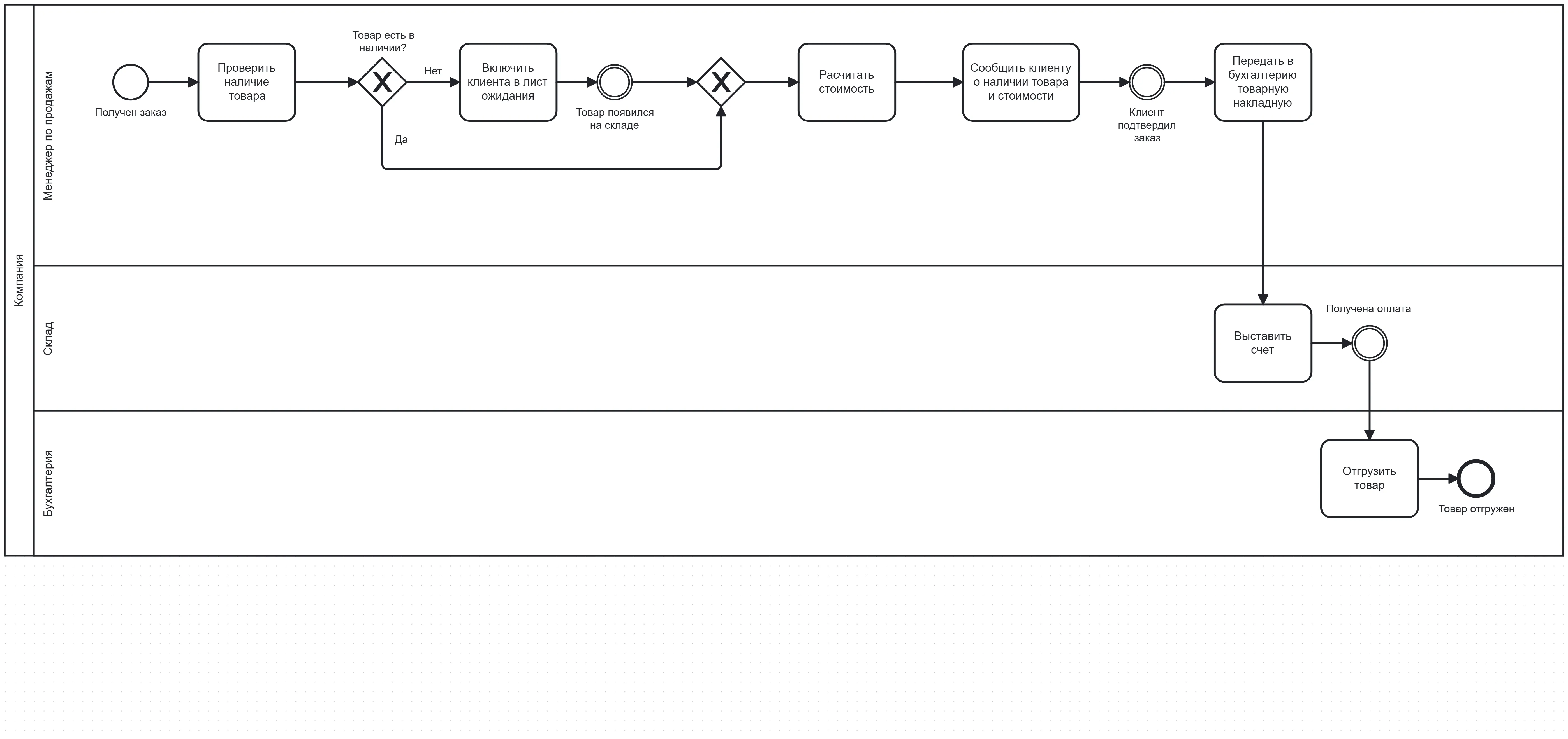
В развернутом контейнере “Компания” процесса "Обработка заказа" можно создать три дорожки:

Менеджер по продажам — принимает заказ, согласовывает условия поставки, ведет коммуникацию с клиентом.
Бухгалтерия — выставляет счёт, контролирует оплату, формирует закрывающие документы.
Склад — готовит отгрузку, комплектует заказ, передает товар в службу доставки.
Все этапы связаны потоком управления (стрелками со сплошной линией), который последовательно переходит между участниками. При этом этапы процесса визуально распределены по зонам ответственности, что позволяет быстро определить, кто отвечает за каждый шаг, и выявить возможные узкие места в организационной структуре.
Пулы и дорожки BPMN: в чём разница
Сравнительная таблица "Пул vs Дорожка"
|
Пул |
Дорожка |
|
|
Уровень абстракции |
Участник процесса (внешняя сущность) |
Роль/подразделение внутри одного участника |
|
Границы процесса |
Отдельный процесс |
Часть одного процесса |
|
Назначение |
Определяет организационные границы |
Определяет функциональные обязанности |
|
Форма представления |
Может быть свернутым или развернутым |
Всегда находится внутри развернутого контейнера |
|
Поток управления |
Не пересекает границы контейнера. У каждого пула свой поток |
Может свободно переходить с одной дорожки на другую внутри одного контейнера |
|
Взаимодействие |
Через поток сообщений (стрелка с пунктирной линией) |
Через поток управления (стрелка с сплошной линией) |
|
Пример |
Клиент, поставщик, банк-партнер |
Менеджер отдела продаж, бухгалтерия, CRM-система |
Пул и дорожка BPMN являются фундаментальными элементами для создания корректных диаграмм, поэтому очень важно понимать различия между ними. Непонимание этой разницы приводит к созданию некорректных моделей, которые не отражают реальное положение дел и могут ввести в заблуждение всех участников, включая руководство компании и внешних консультантов.
Типичные ошибки при взаимодействии пула и дорожки
- Использование дорожек для внешних участников. Если субъект (например, клиент или поставщик) не подконтролен вашему процессу, он должен быть представлен как отдельный пул, а не как дорожка внутри вашего контейнера. Это принципиальный вопрос ответственности, поскольку дорожки предназначены для внутреннего распределения обязанностей, в то время как контейнеры обозначают независимых участников процесса.
- Размещение участников, подконтрольных вашему процессу (например, менеджер, бухгалтер, логист, служба поддержки), в отдельных контейнерах вместо применения дорожек. Эта ошибка приводит к искусственному разделению единой последовательности действий на несколько независимых процессов, что нарушает логику взаимодействия и затрудняет анализ.
- Размещение дорожек вне контейнера. Это архитектурно невозможно по стандарту BPMN 2.0. Дорожки всегда находятся внутри какого-то контейнера — либо в основном пуле, либо внутри подпроцесса. Дорожка не может существовать сама по себе.
- Соединение задач из разных контейнеров сплошной стрелкой. Это грубейшее нарушение логики BPMN, которое искажает смысл взаимодействия независимых участников. Для этого существуют и должны использоваться пунктирные стрелки сообщений, которые точно отражают характер взаимодействия между независимыми участниками.
Свернутый пул в BPMN: зачем он нужен
Что такое свернутый пул
Свернутый пул BPMN — это упрощенное графическое обозначение участника процесса, внутренняя логика которого на данной диаграмме скрыта или не релевантна. Он визуально выглядит как пустой прямоугольник с названием участника. Его используют в ситуациях, когда детали процесса на стороне независимого участника либо неизвестны, либо не важны для целей конкретной модели, но само взаимодействие является критичным. Свернутый контейнер представляет собой "черный ящик", содержимое которого скрыто от наблюдателя.
Как свернутый пул BPMN помогает упростить сложные схемы
Когда вы моделируете процесс, в котором участвует внешний партнёр (например, клиент, банк или транспортная компания), вам не нужно знать, как устроен поток управления на его стороне. Достаточно показать, что вы отправляете ему сообщение и получаете ответ.
Именно в таких случаях свернутый контейнер в BPMN становится незаменимым. Он позволяет:
- Значительно сократить визуальный шум и сложность диаграммы, делая ее более читаемой и понятной для всех участников.
- Сфокусировать внимание аудитории на тех операциях, которые являются основным для обсуждения или регламентации, не отвлекаясь на второстепенные детали.
- Четко обозначить границы и критические точки соприкосновения (интерфейсы) с внешним миром, не углубляясь в его детали, что особенно важно при работе с коммерческой тайной или конфиденциальной информацией.
- Упростить коммуникацию между различными стейкхолдерами, предоставляя каждому из них только ту информацию, которая действительно необходима для выполнения их обязанностей.
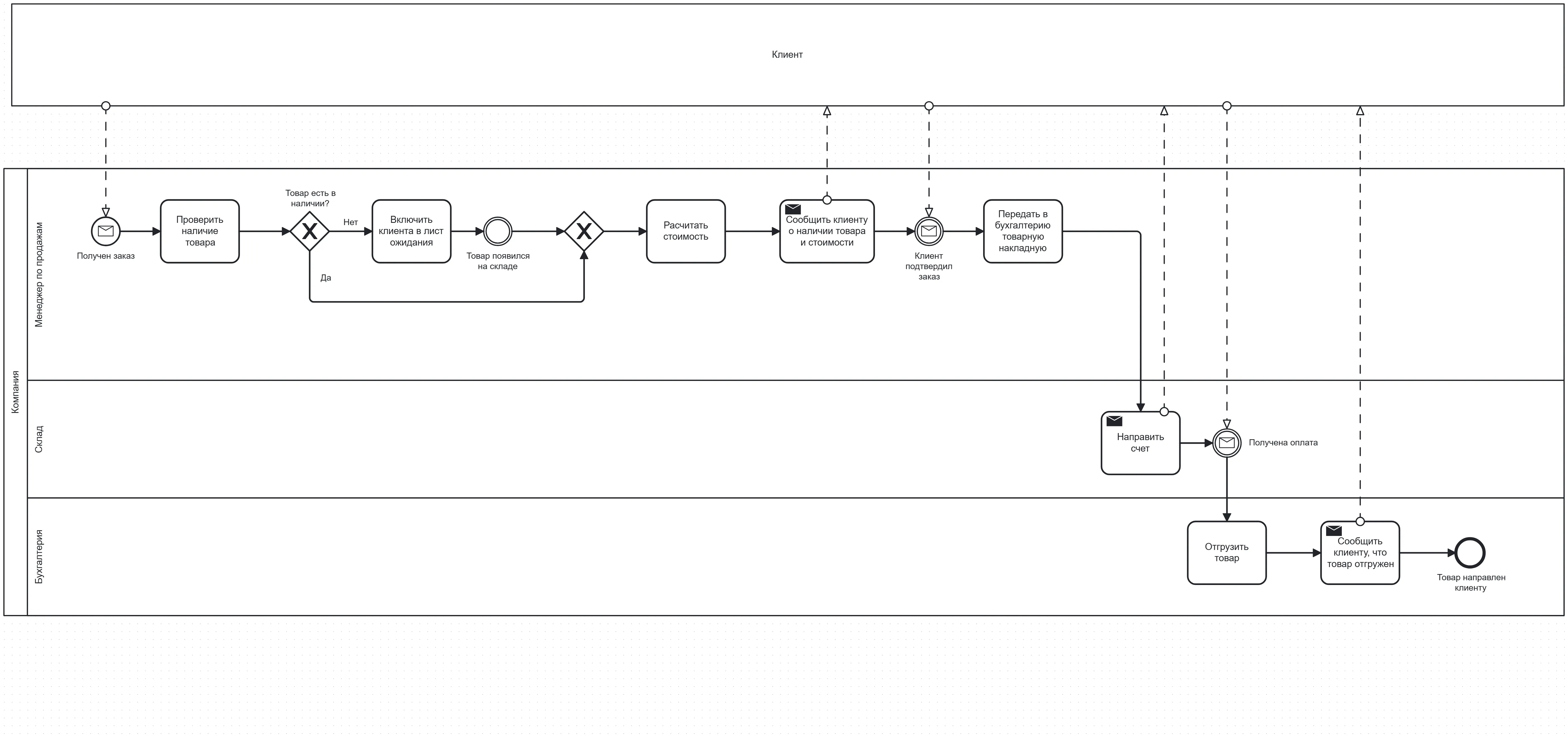
Пример использования свернутого пула
В уже знакомом нам сценарии “Обработка заказа от клиента” все происходящее на стороне клиента можно представить в виде свернутого контейнера:

Все, что происходит на стороне клиента, скрыто. Это не ваша зона ответственности и BPMN это учитывает. Такой подход соответствует принципу информационной достаточности и позволяет сосредоточиться на оптимизации внутренних операций компании, не отвлекаясь на внешние факторы, которые невозможно контролировать.
Практические примеры использования пулов и дорожек
Пример 1. Внутренний процесс с дорожками
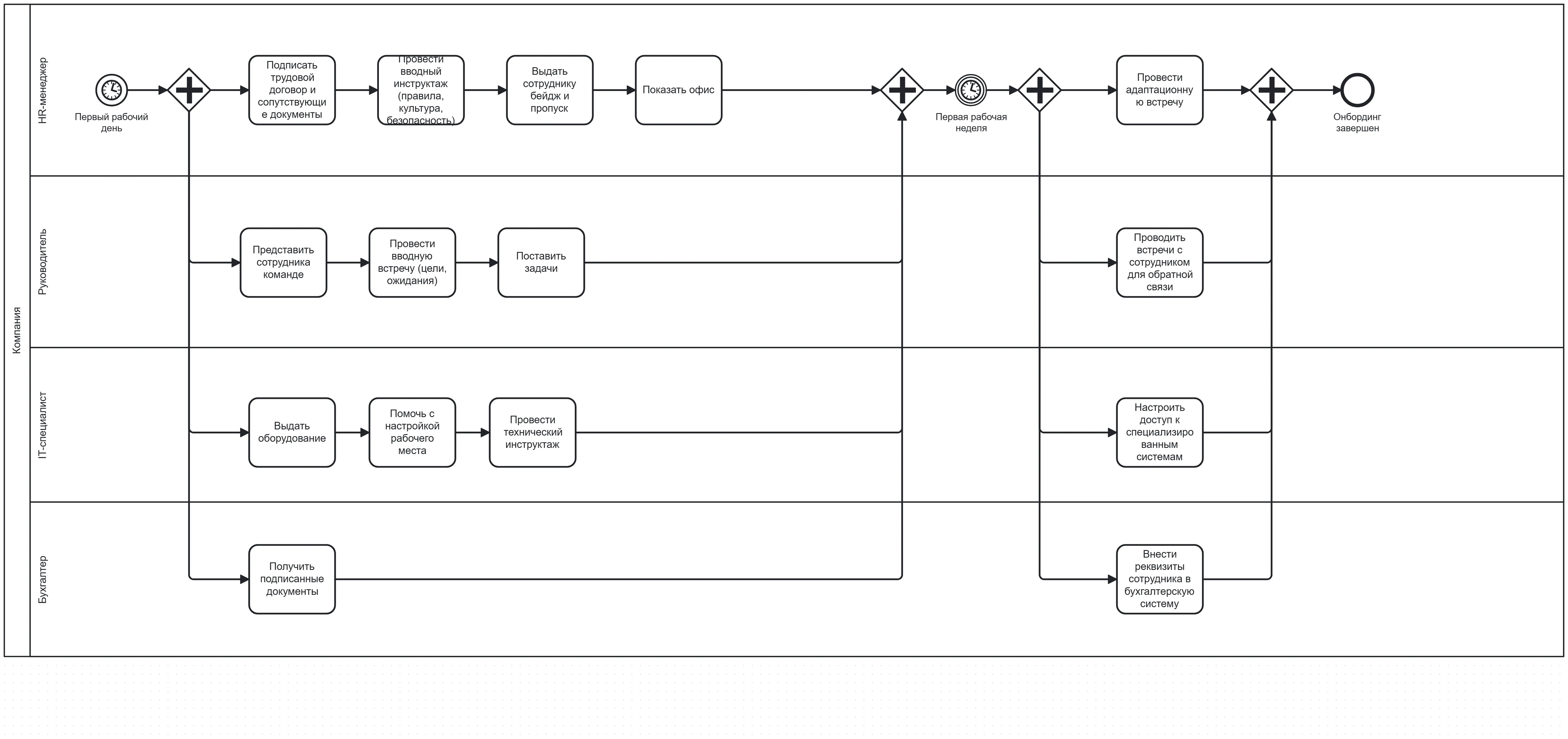
Процесс "Онбординг нового сотрудника”:

- Один развернутый контейнер: Компания.
- Дорожки: HR-менеджер (оформление документов, ввод в курс дела), IT-специалист (выдача оборудования, настройка учетных записей), Бухгалтерия (оформление в системе бухгалтерского учета), Руководитель (постановка задач, знакомство с командой).
Единый поток управления проходит через все дорожки, начиная с первого рабочего дня и заканчивая завершением онбординга. На схеме сразу видно, кто и на каком этапе подключается, что позволяет равномерно распределить нагрузку между участниками и установить четкие сроки выполнения каждого этапа онбординга.
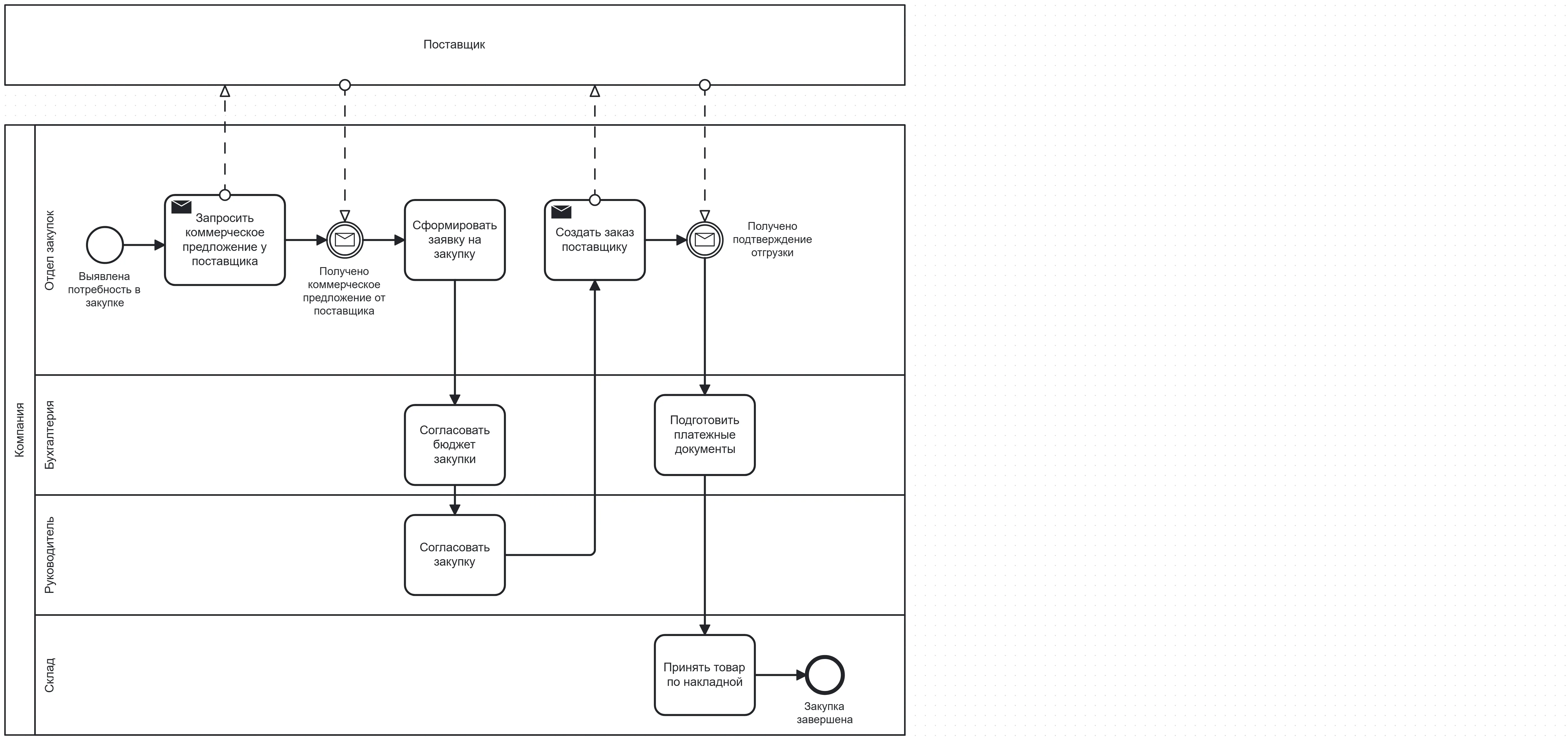
Пример 2. Межкорпоративный процесс
Процесс "Закупка у поставщика":

- Контейнер 1: Поставщик (свернутый пул)
- Контейнер 2: Ваша компания (развернутый пул)
Такая схема наглядно показывает стыки ответственности — места, где чаще всего возникают задержки, потери информации и ошибки. Пулы и дорожки в BPMN критически важны для создания таких диаграмм, поскольку они позволяют наглядно представить весь цикл закупки от момента формирования заявки до получения товара и его оприходования на складе.
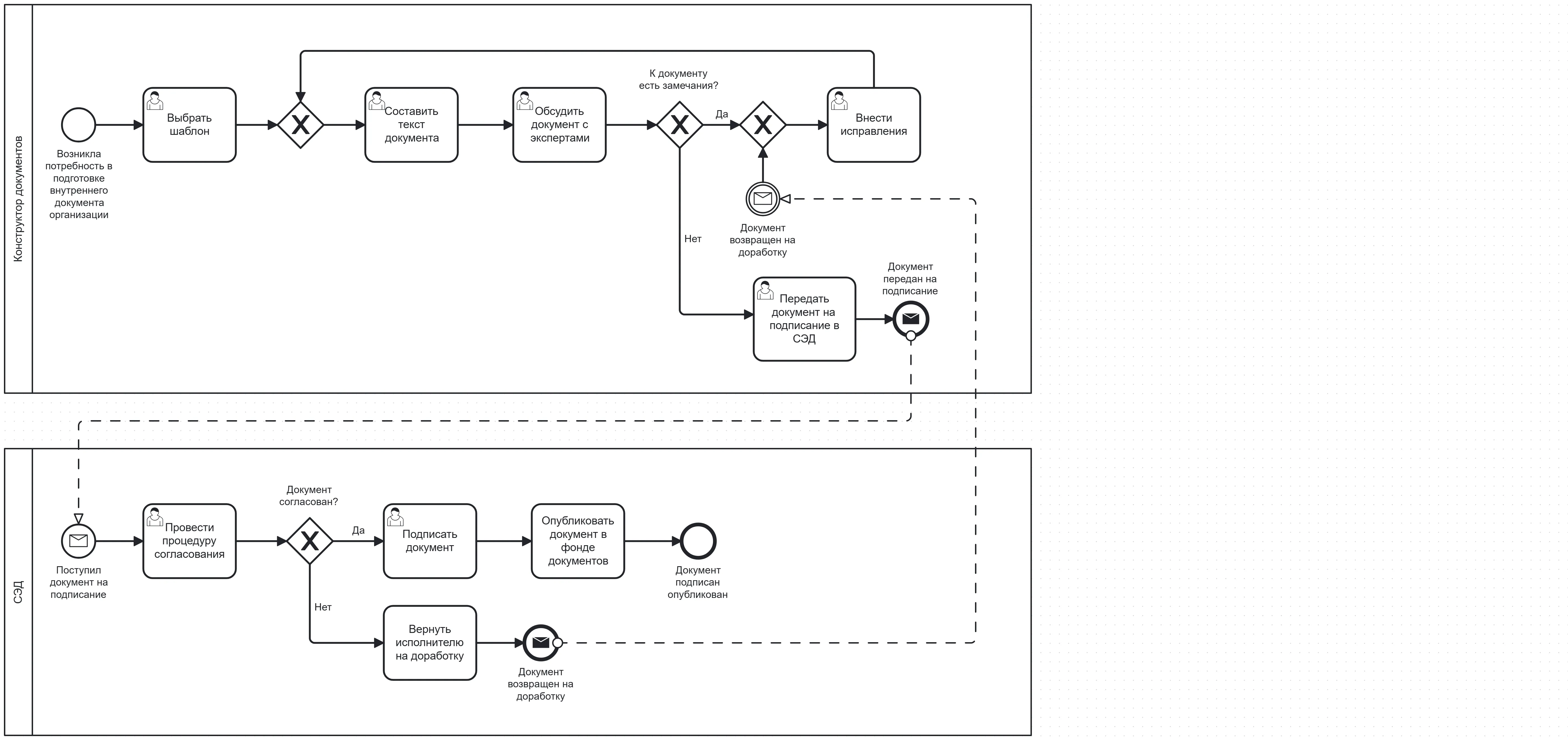
Пример 3. Процесс между двумя независимыми системами
Процесс “Подготовка документа”:

- Контейнер 1: Система “Конструктор документов” (развернутый пул)
- Контейнер 2: Система электронного документооборота (развернутый пул)
Такая схема показывает точки взаимодействия двух независимых систем. Это могут быть общение между системами компании, так и взаимодействие с внешними системами. Моделирование такого процесса позволяет выявить потенциальные проблемы интеграции и разработать эффективный протокол обмена данными между системами, что особенно актуально в условиях цифровой трансформации бизнеса.
Частые ошибки при работе с пулами и дорожками
Один пул для всех участников процесса
Одна из самых распространенных и критичных ошибок — объединение клиента, поставщика и всех внутренних отделов в один пул. Это полностью уничтожает ключевое преимущество BPMN — четкое визуальное и логическое разделение зон ответственности. Такая диаграмма вводит в заблуждение, скрывает реальные интерфейсы взаимодействия и становится нефункциональной для анализа. Подобная ошибка часто возникает из-за непонимания различий между внутренними и внешними участниками процесса и может привести к серьезным проблемам при внедрении процессного подхода в организации.

Перегрузка диаграммы множеством дорожек
Стремление к излишней детализации и создание 8-10 и более дорожек в одном контейнере создает визуальный хаос, усложняет восприятие и чтение схемы. Рекомендуется ограничиться 3-5 ключевыми ролями или функциональными блоками. Для более глубокой детализации лучше использовать отдельные диаграммы подпроцессов или альтернативные методы указания ответственности (например, текстовые аннотации). Избыточное количество дорожек затрудняет понимание общей логики и делает диаграмму малопригодной для практического использования.

Отсутствие сообщений между пулами
Если на диаграмме изображены два или более контейнеров, но между ними нет потоков сообщений, диаграмма теряет свой изначальный смысл. BPMN требует явного указания того, как именно независимые участники взаимодействуют. Отсутствие этих связей говорит либо о неполноте диаграммы, либо о том, что контейнеры были использованы ошибочно и эти участники на самом деле должны быть дорожками. Эта ошибка характерна для начинающих аналитиков, которые еще не до конца понимают принципы моделирования межорганизационных бизнес-процессов.

Как Stormbpmn помогает работать с пулами и дорожками
Stormbpmn — это не просто еще один редактор диаграмм, а интеллектуальная среда для создания управляемых, читаемых и эффективных моделей, которая направляет пользователя и предотвращает ошибки.
Вот как он целенаправленно решает ключевые проблемы моделирования сложных кросс-функциональных процессов:
- Интуитивное и быстрое создание элементов. Интерфейс позволяет легко менять структуру, добавлять элементы в зависимости от предпочтений и логики.

- Поддержка свернутых пулов. Можете легко переключаться между развернутым и свернутым режимами отображения участника.

- Оверлеи (overlay — наложение) вместо перегруженных дорожек. Указывайте исполнителя прямо в задаче с помощью текстового тега. Это мощная функция сохраняет общую логику потока управления в пуле с одной дорожкой, но делает ответственность за каждую задачу абсолютно прозрачной, позволяя избежать создания излишне перегруженных диаграмм.
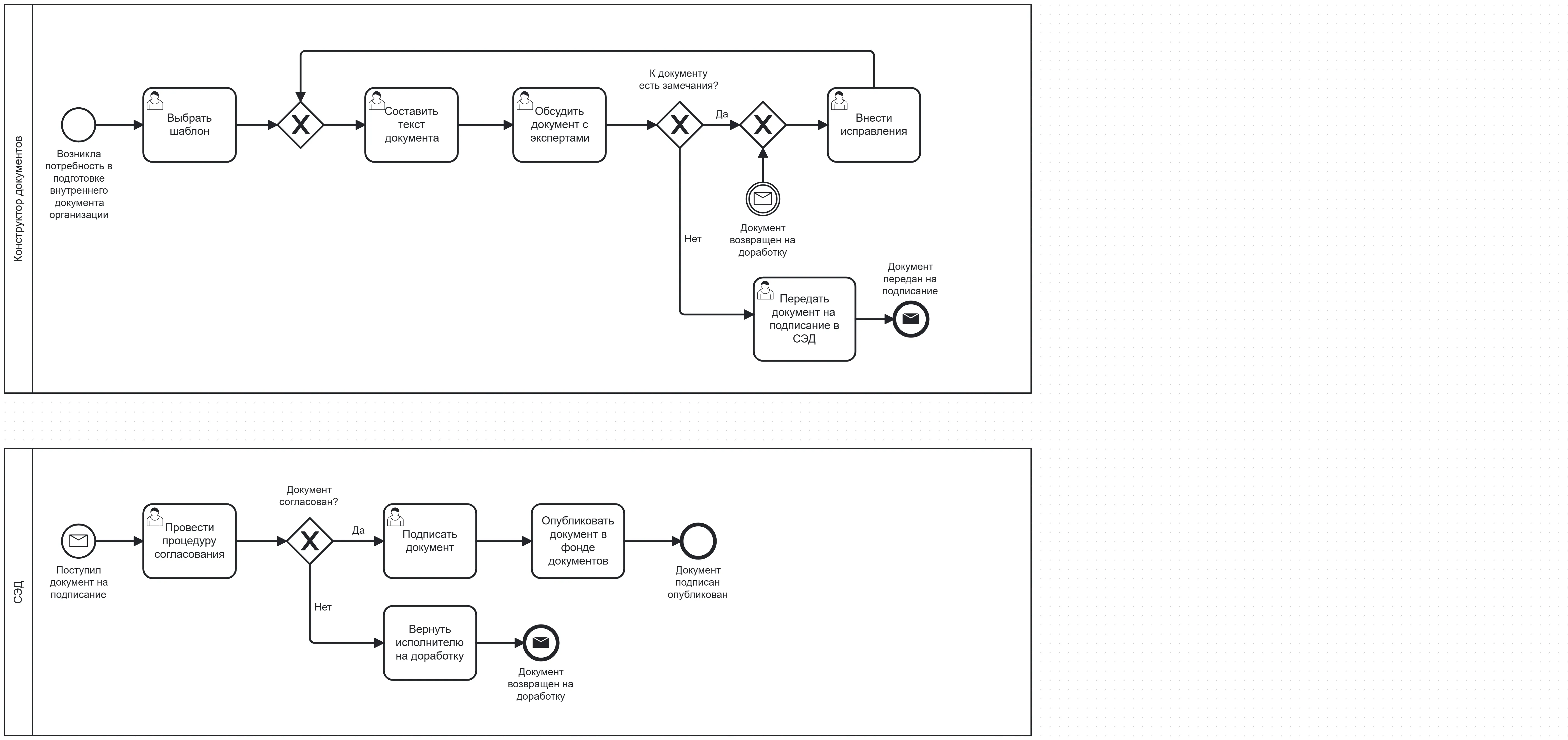
К примеру, процедуру закупки у поставщика можно представить с помощью оверлеев в следующем виде:

В отличие от дорожки, которая существует только в рамках одной диаграммы, роль, подразделение и любая другая группировочная единица, визуализированная через оверлеи, накапливает в себе информацию. Если в интерфейсе StormBPMN кликнуть, например, на “Отдел закупки” из верхней диаграммы, то откроется карточка с информацией, в каких процессах принимают участие сотрудники отдела и, какие задачи они выполняют:

- Предотвращение типичных ошибок. StormBPMN не позволит провести поток управления между двумя контейнерами, а поток сообщений между дорожками в рамках одного. Он автоматически выставляет стрелки с пунктирной линией, означающие обмен данными, если вы проводите стрелку от одного контейнера к другому. Аналогично внутри одного пула он проведет только стрелки с сплошной линией. Это упрощает моделирование и позволяет избежать распространенные ошибки.
- Проверка корректности. Функция проверки ошибок предупредит, если вы оставите пустой контейнер без взаимодействия, не проведете поток сообщений между двумя пулами или допустите другие частые ошибки. Система автоматически анализирует созданную диаграмму и предлагает рекомендации по ее улучшению, что особенно ценно для начинающих пользователей.

- Эффективная совместная работа. Диаграммами легко делиться с командой, собирать обратную связь, обсуждать правки и вносить изменения в режиме реального времени, что критически важно для работы над сквозными процессами.
- Работа над сквозными процессами. Платформа позволяет настраивать связи между отдельными процессами и визуализировать их взаимосвязи через граф архитектуры:

Благодаря этому комплексному подходу даже самые сложные межфункциональные и межкорпоративные операции визуализируются понятно, становятся управляемыми и готовыми к последующему обсуждению и дальнейшей автоматизации. StormBPMN значительно ускоряет создание диаграмм BPMN и способствует распространению процессного подхода в организации, делая его доступным для сотрудников с разным уровнем подготовки.
Понимание разницы между пулом и дорожкой — ключ к созданию точных и понятных диаграмм BPMN
Пулы и дорожки в BPMN — это мощные инструменты управления ответственностью, которые структурируют мышление и коммуникацию.
- Пул отвечает на стратегический вопрос: "Кто участвует в процессе в качестве независимой стороны, с которой мы взаимодействуем?"
- Дорожка отвечает на тактический вопрос: "Кто внутри нашей команды или организации отвечает за выполнение каждого конкретного шага?"
Сознательное и правильное использование этих элементов превращает вашу диаграмму из просто картинки в работающий инструмент. Она становится:
- Однозначной. Исчезают споры и двусмысленности о том, кто за что отвечает и где проходят границы.
- Анализируемой. Позволяет легко и точно находить узкие места, дублирование функций и проблемные точки на стыках между участниками.
- Готовой к автоматизации. Разработчики и специалисты по внедрению получают четкую и логичную схему, на основе которой можно проектировать интеграции и писать код.
Практические рекомендации
С чего начать построение корректной диаграммы?
- Идентифицируйте всех участников. Выпишите всех, кто вовлечен в ваш сквозной процесс.
- Классифицируйте их. Разделите участников на внутренние (которые управляются вами — для дорожек) и внешние (независимые — для пулов).
- Определите основной фокус. Начните моделирование с одного развернутого контейнера для вашей компании, детализируя его с помощью дорожек. Добавляйте свернутые контейнеры для внешних участников по мере необходимости.
Как проводить самостоятельную проверку корректности?
- Внимательно просмотрите все связи между пулами. Убедитесь, что между ними нет сплошных стрелок, а используются только пунктирные стрелки сообщений.
- Проверьте, что каждый контейнер либо развернут (и тогда внутри него есть поток операций), либо участвует в обмене как минимум одним сообщением.
- Убедитесь, что дорожки сгруппированы по четкому логическому основанию (роль, отдел, система), а не созданы хаотично.
Почему именно StormBPMN стоит вашего внимания?
Потому что этот инструмент решает главную дилемму: он значительно снижает порог входа в BPMN для новичков, одновременно предоставляя мощные возможности для профессионалов, строго следя за соблюдением стандарта. Вы получаете профессиональные, корректные диаграммы, не запоминая все правила и нюансы заранее. Система направляет вас. В результате ваши модели начинают реально работать в бизнесе, а не оставаться просто картинками в отчетах.
Начните моделировать процессы так, чтобы они действительно помогали управлять бизнесом — зарегистрируйтесь и попробуйте StormBPMN уже сегодня.

