Эта статья предназначена для владельцев и руководителей бизнеса среднего и крупного сегмента, бизнес-аналитиков и специалистов по управлению процессами, консультантов по автоматизации, которые ищут надежный инструмент для работы. Вы узнаете, как правильно строить и использовать карту бизнес-процессов, чтобы она стала рабочим инструментом управления, а не просто декоративной диаграммой на стене.
Карта бизнес-процессов — это визуальное представление ключевой деятельности организации, показывающее их взаимосвязи, последовательность и взаимодействие между подразделениями. Это не просто схема, а стратегический инструмент, который создает общее понимание того, как компания создает ценность для клиентов. Построение карты бизнес-процессов организации крайне важно, потому что без нее невозможно эффективно управлять изменениями, автоматизировать операции или даже просто договориться о зонах ответственности между отделами. Когда у вас есть актуальная архитектура деятельности организации, вы видите границы бизнеса, понимаете, где находятся узкие места, какие операции требуют оптимизации, как изменения в одной операции повлияют на другие.
В этой статье мы рассмотрим:
- Типы карт бизнес-процессов, их практическое применение
- Пошаговую методику построения архитектуры верхнего уровня
- Создание эффективных маршрутов процессов (SIPOC/Swimlane)
- Связь карт с детальными BPMN-моделями и регламентами без дублирования
- Поддержание актуальности процессной документации при минимуме бюрократии
- Кейсы из производственных и сервисных компаний
- Практическую реализацию в StormBPMN: реестр процессов, версионирование, согласование по ссылке
Виды карт бизнес-процессов и когда какую использовать
Многие компании сталкиваются с путаницей в терминах: они называют картой бизнес-процессов детальные блок-схемы или дорожные карты изменений. Это приводит к тому, что инструмент перестает работать. Давайте разберемся, какие типы карт существуют, когда какой использовать.
Процессная архитектура (верхний уровень): что показывает и где применима
Процессная архитектура верхнего уровня — это обзор 5-20 ключевых аспектов деятельности организации и их взаимосвязи. Она отвечает на вопрос: «Как мы создаем ценность для клиента?» В ней нет деталей выполнения, ролей или временных параметров. Ее задача — показать логику движения от потребителя к поставщику.
Такой уровень визуализации применим при стратегических сессиях с топ-менеджментом, при онбординге новых руководителей, при подготовке к автоматизации или реорганизации. Верхнеуровневая архитектура помогает договориться о границах ответственности между подразделениями, а также выявить операции, которые «проваливаются» между отделами. Например, в производственной компании архитектура может включать: «Планирование производства», «Закупки сырья», «Производство», «Контроль качества», «Логистика», «Продажи», «Послепродажное обслуживание».
Архитектура может быть представлена в разных форматах:
- Граф — наиболее наглядный формат для визуализации взаимосвязей между цепочкой операций. Стрелки показывают направление потоков (материальных, информационных, финансовых). Идеален для презентаций и стратегических сессий.
- Матрица — формат, в котором по осям X и Y откладываются процессы, а в ячейках отражаются типы взаимодействий («поставляет данные», «требует согласования», «оказывает влияние»). Эффективен для анализа перекрестных связей и выявления узких мест.
- Дерево (иерархия) — деятельность организована по уровням детализации: от корневых («Управление клиентами») до дочерних («Привлечение», «Удержание», «Развитие»). Подходит для структурирования и распределения ответственности.
- Таблица — простой формат со столбцами: «Название операции», «Владелец», «Входы», «Выходы», «KPI». Максимально информативен для реестра процессов.
Карта маршрута процесса: SIPOC и Swimlane — отличия и назначение
Карта маршрута фокусируется на одной конкретной операции, показывает ее путь от начала до конца. Существует два основных формата: SIPOC (Suppliers, Inputs, Process, Outputs, Customers), Swimlane («дорожки» по ролям/подразделениям).
SIPOC имеет богатую историю: он был разработан в рамках методологии Six Sigma в конце 1980-х — начале 1990-х годов как инструмент для первоначального определения границ процесса.
Инструмент пришел из инженерной среды, где требовался простой способ быстро зафиксировать суть деятельности перед детальным анализом. Six Sigma сделали SIPOC популярным благодаря его способности визуализировать границы функций всего за 15-20 минут совещания с командой. Его сила в том, что он заставляет участников сначала договориться о том, что находится внутри и снаружи процесса, прежде чем углубляться в детали. Сегодня SIPOC вышел за рамки Six Sigma, став универсальным инструментом бизнес-анализа.
Swimlane — это детализированная карта маршрута, где этапы распределены по «дорожкам» ролей или подразделений. Swimlane показывает не только последовательность действий, но и ответственных, а также точки передачи между функциями. Эта диаграмма отлично выявляет «узкие места» и избыточные согласования. Например, в «Подборе персонала» Swimlane анализ покажет, где HR передает кандидата руководителю, где возникают задержки из-за согласований.
«Дорожная карта» изменений ≠ карта маршрута процессов: где граница
Дорожная карта изменений — это совершенно другой инструмент. Она показывает последовательность внедрения улучшений, автоматизации или реорганизаций во времени. В отличие от карты маршрута, которая описывает текущее или целевое состояние процессов, дорожная карта бизнес-процессов фокусируется на их изменениях.
Граница между ними четкая: карта процессов отвечает на вопрос «Что мы делаем и как?», план изменений — на вопрос «Как мы будем это улучшать и когда?». Однако они взаимосвязаны: выводы с анализа ландшафта процессов становятся основой для инициатив в плане изменений. Например, анализ «Обработки заявок» может выявить, что 30% времени уходит на ручной ввод данных. Это станет основой для инициативы «Автоматизация ввода данных» в плане изменений.
Как выбрать тип карты под задачу: диагностика, онбординг, автоматизация
Выбор типа зависит от конкретной задачи. Для быстрой диагностики проблемной зоны используйте Swimlane-маршрут — она быстро покажет точки передачи и узкие места. Для онбординга топ-менеджмента или стратегического планирования — архитектуру верхнего уровня. Для подготовки к автоматизации — комбинацию архитектуры (чтобы понять контекст) и детальных BPMN-моделей по ключевым операциям.
При выборе типа карты задайте себе три вопроса:
- Для кого она? (руководство, исполнители, внешние консультанты)
- Какая глубина детализации нужна для решения задачи?
- Как скоро она должна быть готова?
Если вы готовите материал для совета директоров — архитектура верхнего уровня. Если оптимизируете работу конкретного отдела — Swimlane. Если планируете автоматизацию в ERP-системе — детальная BPMN-модель с привязкой к данным.
Карта основных бизнес-процессов компании (архитектура)
Составление карты бизнес-процессов — это фундамент всей системы управления деятельностью организации. Без нее детальные схемы теряют контекст, а изменения проводятся точечно, без понимания системных последствий.
Как выделить основные, поддерживающие, управляющие и процессы развития
По классической методологии процессы делятся на четыре категории:
- Основные (primary) — напрямую создают ценность для клиента (продажи, производство, доставка)
- Поддерживающие (support) — обеспечивают функционирование основных функций (HR, IT, бухгалтерия)
- Управляющие (management) — контролируют и регулируют остальные цепочки операций (стратегическое планирование, бюджетирование, риск-менеджмент)
- Процессы развития (development) — обеспечивают эволюцию системы управления и непрерывное совершенствование (внедрение оптимизационных методологий, поддержание процессного подхода, управление знаниями)
При построении архитектуры начните с цепочки создания ценности. Спросите: «Что клиент готов за это заплатить?» Если ответ «да» — это основная деятельность.
Управляющие функции фокусируются на текущей эффективности (Как мы контролируем то, что есть?), тогда как развитие направлено на будущее состояние (Как мы становимся лучше?). Например, «Бюджетирование» — управляющая деятельность, а «Внедрение Agile-методологий» — задача на развитие.
Пример для веб-студии:
- Основные: «Продажи», «Разработка сайтов», «Поддержка клиентов»
- Поддерживающие: «Найм персонала», «Закупка лицензий ПО», «Администрирование серверов»
- Управляющие: «Планирование проектов», «Управление показателями (KPI-мониторинг)», «Финансовый контроль»
- Развивающие: «Управление процессным офисом», «Внедрение новых технологий», «Обучение команды»

Процессная архитектура веб-студии
Важно не перегружать архитектуру. Лучше показать 6-12 ключевых видов деятельности, чем 30 детализированных. Критерий отбора: влияние на финансовые показатели и удовлетворенность клиентов.
Критерии полноты и типовые пропуски при построении процессной архитектуры
Полнота архитектуры оценивается по нескольким критериям:
- Покрытие цепочки создания ценности от клиента к поставщику
- Наличие всех четырех типов процессов (основные, поддерживающие, управляющие)
- Соответствие организационной структуре
Чтобы проверить полноту, используйте метод «5 почему». Если в архитектуре есть «Обработка заказа», спросите: «Почему эта деятельность существует?» — «Чтобы доставить товар клиенту». «Почему клиенту нужен товар?» — «Чтобы решить его задачу». Если вы не можете довести цепочку до ценности для клиента или поставщика, операция может быть лишней или неполной. Этот прием предотвратит создание карты бизнес-процессов, заточенной под внутреннюю структуру организации, а не под ценность для клиента.
Типовые пропуски:
- Забывают включить операции управления качеством
- Не учитывают стратегическое планирование или развитие продукта
- Часто упускают из виду связь поддерживающей деятельности с основной
Карта маршрута бизнес-процесса
Когда архитектура построена, следующий шаг — детализация отдельных операций. Карта маршрута или карта описания бизнес-процессов показывает путь процесса от старта до финиша, выделяя ключевые этапы, а также точки взаимодействия.
SIPOC: границы, входы/выходы, стейкхолдеры (наглядный пример)
SIPOC — это высокоуровневая схема, которая фокусируется на границах операции, входах/выходах и стейкхолдерах. Она идеальна для первоначального описания. Акроним расшифровывается как:
- Suppliers (Поставщики) — кто/что подает входы
- Inputs (Входные данные) — что необходимо для выполнения
- Process (Процесс) — ключевые этапы (не более 5-7)
- Outputs (Выходные данные) — результаты операции
- Customers (Клиенты) — кому передаются выходы
Рассмотрим пример для «Формирования отчета о продажах»:

SIPOC для операции «Формирование отчета о продажах»
Suppliers: Отдел продаж, CRM-система, бухгалтерия
Inputs: Данные о сделках, прайс-листы, данные о возвратах
Process:
- Сбор данных из CRM
- Сверка с бухгалтерскими данными
- Формирование отчета по шаблону
- Согласование с руководителем
Outputs: Утвержденный отчет о продажах за период
Customers: Финансовый директор, руководитель отдела продаж, совет директоров
SIPOC помогает быстро договориться о границах. Часто конфликты возникают, когда один отдел считает, что процесс заканчивается на его этапе, а другой ждет продолжения. SIPOC формализует эти ожидания.
Swimlane: роли, пересечения, «узкие места» между функциями
Swimlane распределяет этапы операции по «дорожкам» ответственных ролей или подразделений. Это идеальный инструмент для выявления проблем во взаимодействии.
В Swimlane четко видны:
- Точки передачи между ролями
- Избыточные согласования
- Дублирование задач
- Несбалансированная загрузка
Пример Swimlane для «Подбора персонала»:

Карта бизнес-процесса, пример “Подбор персонала”
- HR-менеджер: Размещение вакансии, первичный отбор резюме
- Руководитель отдела: Утверждение вакансии, собеседование с кандидатами
- Финансовый отдел: Согласование бюджета на вакансию
- Генеральный директор: Утверждение ключевых позиций
Анализ Swimlane покажет, например, что после собеседования с руководителем отдела кандидат ждет 3 дня согласования бюджета с финансовым отделом. Это «узкое место», которое можно оптимизировать, изменить последовательность или делегировать полномочия.
Когда достаточно карты маршрута, а когда нужна BPMN-схема
Схема маршрута (SIPOC или Swimlane) достаточна, когда:
- Нужно быстро договориться о границах и ответственных
- Операция относительно простая (не более 10 этапов)
- Основная цель — наладить взаимодействие между подразделениями
- Требуется визуализация для презентации руководству
BPMN-схема необходима, когда:
- Операция содержит сложную логику (ветвления, циклы, параллельные потоки)
- Требуется автоматизация или интеграция с IT-системами
- Необходимо точно описать временные параметры и SLA
- Процедура регулируется нормативными требованиями
- Нужна детальная аналитика (стоимость, длительность, риски)
Например, для простой ручной операции «Прием гостей в отеле», где не задействованы современные технологии и оборудование, достаточно Swimlane: портье регистрирует гостя, горничная готовит номер, администратор выдает ключ. Но для «Обработки страхового случая» нужна BPMN-схема с ветвлениями по типам страховых событий, проверками документов, согласованиями по суммам.
От карты к описанию процесса: BPMN и регламент
Архитектура и маршруты — это только начало. Чтобы операциями действительно можно было управлять, их нужно детализировать в BPMN-модели, а затем зафиксировать в регламентах. Важно сделать это без избыточной детализации.
Что переносим из карты в BPMN: границы, события, потоки, роли
BPMN (Business Process Model and Notation) — это стандарт для детального моделирования процессов. Из SIPOC и Swimlane в BPMN переносятся:
- Границы процесса: какой продукт или продукты он создает, какую конкретную ценность они несут для внутренних или внешних клиентов, стартовое и конечное события
- Основные роли: кто выполняет действия
- Ключевые этапы: задачи и подпроцессы
- Точки принятия решений: шлюзы (gateways)
- Входы и выходы: данные и документы
Важно не повторять ошибку многих компаний: не переносите в BPMN все один в один из Swimlane. BPMN должен фокусироваться на логике, а не на организационной структуре. Например, в Swimlane этап «Согласовать бюджет» может быть одним блоком, а в BPMN раскроется в цепочку: «Проверить наличие бюджета» → «Если нет — запросить дополнительное финансирование» → «Получить подпись руководителя».
Как увязать карту с регламентом: структура описания без лишней детализации
Регламент — это документ, описывающий правила выполнения. Многие компании тратят недели, даже месяцы на написание объемных регламентов, которые никто не читает. Правильный подход — увязать регламент с архитектурой и BPMN-схемами.
Идеальная структура регламента:
- Назначение, цель, метрики (берется из описания маршрута: почему операция существует, как измеряется успех)
- Границы, участники (из SIPOC и Swimlane: кто поставщики/клиенты/участники, какие входы/выходы)
- Детальное описание (даются ссылка на BPMN-схему: не переписывайте схему текстом)
- Риски, контрольные точки (где возможны отклонения, как их контролировать)
- SLA, ответственность (сроки, качества, кто отвечает за нарушения)
Ключевой принцип: в регламенте должно быть только то, чего нет на верхнем уровне или в BPMN-схеме. Если этапы и логика видны на визуальной модели, не описывайте их текстом. Укажите ссылку, например, так: «Детальная логика выполнения — см. BPMN-диаграмму узла 3.2 "Обработка заказа"».
Это сокращает объем документации в 3-5 раз и повышает ее практическую ценность. Регламент становится справочником по правилам и исключениям, а не пошаговой инструкцией «как нажимать кнопки».
Актуальность: версии, согласование изменений, публикация
Главная проблема ландшафта процессов — он быстро устаревает. Решение — создать систему управления изменениями. Вот как это сделать:
- Версионирование: каждая операция и BPMN-модель должны иметь номер версии, дату актуальности. При изменениях в бизнесе (новые продукты, реорганизация) необходимо обновлять карты.
- Согласование изменений: любое изменение в операции должно проходить согласование с владельцами смежных функций. Например, если меняются сроки отгрузки в логистике, согласовывайте это с отделом продаж. В StormBPMN есть встроенные инструменты для согласования: вы можете предоставить доступ к модели конкретному человеку с запросом комментариев.
- Публикация: актуальные карты должны быть легко доступны сотрудникам. Лучше всего публиковать их в корпоративном портале или специализированной BPM-системе. StormBPMN позволяет публиковать карты в read-only режиме с обновлением при изменении версии.
- Обновление: установите правила, когда операции должны пересматриваться. Например, ежеквартально для ключевых функций и после каждого значимого изменения в бизнесе. Назначьте ответственных за актуализацию.
Важно: любое изменение должно начинаться с обновления карты и BPMN-модели, только потом — регламента. Внедрите правило: «Одна версия модели — одна версия регламента». Это исключит ситуацию, когда регламент устарел, а задачи уже выполняются по-новому.
Примеры карт из разных контуров
Карта бизнес-процессов предприятия (производство)
В производственном предприятии процессная архитектура строится вокруг цепочки создания продукта.

Процессная архитектура в производственной компании
Примерная архитектура для производственной компании, описана ниже.
Основные процессы (primary):
- Управление спросом: прогнозирование продаж, формирование заказов
- Планирование производства: расчет загрузки мощностей, формирование плана-графика
- Закупки и управление запасами: заказ сырья, контроль поставок, складская логистика
- Производство: подготовка производства, запуск линий, контроль качества
- Логистика и доставка: комплектация заказов, отгрузка, транспортировка
- Сервис и гарантийное обслуживание: прием претензий, ремонт, возвраты
Поддерживающие (support):
- Техническое обслуживание и ремонт оборудования (ТОиР): плановое ТО, аварийный ремонт, модернизация станков
- Обеспечение промышленной безопасности: контроль условий труда, обучение персонала, проверка оборудования на безопасность
- Управление персоналом: подбор специалистов, обучение операторов, мотивация, адаптация новых сотрудников
- Бухгалтерский учёт и финансовый контроль: учёт затрат, расчёт себестоимости, контроль расходов по закупкам и логистике
- Управление изменениями на производстве: внедрение новых технологий, перенастройка линий, обновление нормативов. Обеспечивает адаптивность
- Управление качеством: внедрение стандартов (ISO 9001), внутренние аудиты, анализ отказов, управление документацией
Управляющие (management):
- Стратегическое планирование: определение целей развития, выбор ниши, инвестиционные решения
- Бюджетирование и финансовое планирование: составление бюджета производства, распределение средств на закупки, логистику, ТО
- Управление рисками: анализ рисков поставок, рыночных колебаний, сбоев производства, киберугроз
- Управление показателями (KPI-мониторинг): сбор данных по OEE (общая эффективность оборудования), времени цикла, браку, выполнению плана
- Аудит и внутренний контроль: проверка соблюдения регламентов, выявление несоответствий, рекомендации по улучшению
- Управление взаимоотношениями с ключевыми поставщиками: выбор стратегических партнёров, переговоры, контроль качества поставок
Развивающие (development):
- Управление процессным офисом: координация работы команды процессных экспертов, развитие методологии управления процессами, обучение сотрудников процессному мышлению
- Внедрение бережливого производства: методология сокращения потерь, оптимизация производственных потоков, внедрение системы 5S, организация ячеистого производства
- Цифровая трансформация производства: внедрение промышленного IoT, разработка, использование цифровых двойников, автоматизация сбора данных с оборудования, интеграция MES и ERP систем
- Управление знаниями и компетенциями: сбор, документирование лучших практик, создание обучающих материалов, разработка системы наставничества, формирование базы знаний по типовым решениям производственных проблем
- Инновационное развитие технологий: исследование новых методов производства, апробация новых материалов и технологий, пилотные запуски инновационных решений
- Экологическая трансформация: разработка, внедрение "зеленых" технологий производства, снижение углеродного следа, переработка отходов, энергоэффективные решения
Карта основных бизнес-процессов сервисной компании
Сервисная компания (консалтинг, IT-аутсорсинг, образование) строит архитектуру вокруг клиентского опыта и интеллектуального капитала. Пример архитектуры основных операций:

Диаграмма архитектуры основных процессов в сервисной компании
Основные процессы (primary) сервисной компании:
- Привлечение клиентов: маркетинговые кампании, генерация лидов, участие в тендерах, реферальная программа.
- Анализ потребностей и проектирование решения: диагностика бизнес-проблем клиента, разработка технического задания, формирование коммерческого предложения с детализацией результатов
- Заключение договора: согласование условий, юридическое оформление, определение метрик успеха и критериев приемки
- Реализация услуги/проекта: непосредственное выполнение работ, консультационные сессии, разработка ПО, обучение персонала
- Приемка и оплата: демонстрация результатов, фиксация достижения KPI, выставление счетов, управление дебиторской задолженностью
- Поддержка и развитие отношений: пост-продажное сопровождение, сбор обратной связи, кросс-продажи смежных услуг, удержание клиента
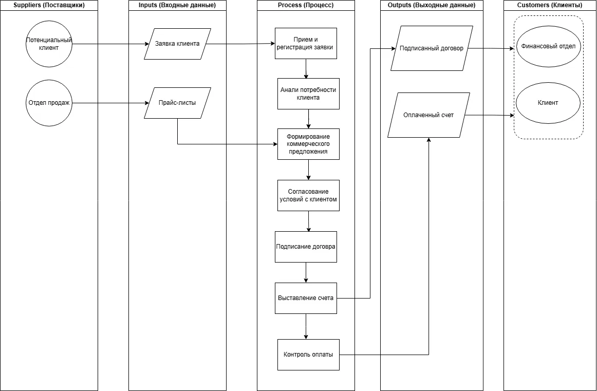
Карта маршрута процесса «Заявка → Оплата» (SIPOC/Swimlane)
Рассмотрим пример маршрута для типового процесса «Заявка → Оплата» в B2B-компании. Он есть почти в каждой организации.
SIPOC:

Диаграмма SIPOC для процесса «Заявка → Оплата»
Suppliers: Потенциальный клиент, маркетинговый отдел
Inputs: Заявка клиента, прайс-лист
Process:
- Прием и регистрация заявки
- Анализ потребности клиента
- Формирование коммерческого предложения
- Согласование условий с клиентом
- Подписание договора
- Выставление счета
- Контроль оплаты
Outputs: Оплаченный счет, оформленный договор
Customers: Финансовый отдел, клиент
Swimlane (по ролям):

Диаграмма Swimlane для процесса «Заявка → Оплата»
- Менеджер по продажам:
- Прием заявки
- Анализ потребности
- Формирование коммерческого предложения
- Переговоры с клиентом
- Отправка договра на подписание
- Юридический отдел:
- Проверка договора
- Внесение правок
- Финансовый отдел:
- Согласование условий оплаты
- Выставление счета
- Контроль поступления оплаты
- Генеральный директор:
- Подписание договора от компании
Анализ Swimlane показывает проблемные зоны:
- Точка передачи от менеджера к юристам часто вызывает задержки из-за очереди на согласование
- Финансовый отдел может «тормозить», требуя дополнительных документов
- Отсутствие четкого SLA по срокам согласования
Схема маршрута помогает не просто описать операцию, а выявить реальные точки для оптимизации. Вместо общего утверждения «продажи длятся долго» команда видит конкретные этапы, где теряется время.
Дорожная карта изменений (не путать с картой процессов)
Разберемся, как правильно использовать этот инструмент и как связать его с картой процессов.
Как выводы с карты превращаются в инициативы
Изменения начинаются там, где заканчивается анализ процессного портфеля компании. Когда вы построили маршруты операций, вы видите не только текущее состояние, но и проблемы: узкие места, избыточные согласования, дублирование функций, несоответствие SLA. Каждая проблема — это потенциальная инициатива для плана изменений.
Например, при анализе маршрута «Обработки заказа» вы выявили:
- 3 дня уходит на согласование с финансовым отделом
- 25% заказов возвращаются на доработку из-за ошибок в спецификации
- Нет автоматической проверки кредитной истории для новых клиентов
Эти проблемы трансформируются в инициативы:
- Автоматизация согласования заказов до 500 тыс. руб.
- Внедрение чек-листа для спецификации заказов
- Интеграция с бюро кредитных историй
Важно, чтобы инициативы были конкретными, измеримыми, привязанными к операциям из архитектуры. Не «улучшить работу с клиентами», а «сократить время согласования заказов на 50% для сумм до 500 тыс. руб.».
Критерии приоритизации: ценность/сложность/риски
Не все инициативы можно реализовать сразу. Нужна система приоритизации. Универсальный подход — матрица «Ценность/Сложность».
Матрица приоритизации «Ценность/Сложность»
|
Низкая сложность |
Высокая сложность |
|
|
Высокая ценность |
Квадрат 1: «Быстрые победы» Действие: Реализовать в первую очередь. Пример: Автоматизация еженедельного отчета, который сейчас делается вручную за 3 часа. |
Квадрат 2: «Крупные проекты» Действие: Планировать как стратегические инициативы. Пример: Внедрение новой CRM-системы для всего отдела продаж. |
|
Низкая ценность |
Квадрат 3: «Поддержание» Действие: Выполнять параллельно при наличии ресурсов. Пример: Обновление справочников в системе, мелкие баг-фиксы. |
Квадрат 4: «Избегать» Действие: Не брать в план изменений. Пример: Разработка сложного отчета, который никто не использует. |
- Высокая ценность + Низкая сложность (Быстрые побед»): реализовать в первую очередь
- Высокая ценность + Высокая сложность (Крупные проекты): планировать как стратегические инициативы
- Низкая ценность + Низкая сложность (Поддержание): выполнять параллельно при наличии ресурсов
- Низкая ценность + Высокая сложность (Избегать): не включать в план изменений
Как использовать эту матрицу:
- Составьте список всех возможных улучшений и инициатив по итогам анализа.
- Оцените каждую из них по шкалам «Ценность для бизнеса/клиента» и «Сложность реализации (трудозатраты, стоимость, риски)».
- Разместите каждую инициативу в соответствующем квадранте.
- Определите приоритеты для вашего плана изменений, начиная с «Быстрых побед».
Дополнительные критерии приоритизации:
- Стратегическая важность: как инициатива влияет на ключевые цели компании
- Риски внедрения: что произойдет, если инициатива провалится
- Синергия: можно ли объединить инициативы для большего эффекта
- Ресурсы: есть ли сейчас компетенции и время для реализации
Как отражать изменения на карте и в моделях, чтобы не терять актуальность
Главная ошибка компаний — план изменений существует отдельно от процессной архитектуры. После реализации инициатив цепочка операций не обновляется, организация теряет синхронизацию между планами и реальностью.
Правильный подход:
- Пометка изменений: при запуске инициативы помечайте изменяемые узлы на карте. Например, цветом и примечанием «Внедрение автоматизации» с указанием срока.
- Версии карт: после завершения инициативы создавайте новую версию карты с обновлениями. Храните историю изменений.
- Связь инициатив с BPMN-моделями: в дорожной карте указывайте не только название инициативы, но и ссылки на конкретные BPMN-диаграммы, которые будут изменены.
- Регламент обновления: установите правило, что после каждой реализованной инициативы проводится актуализация карты в течение 5 рабочих дней.
Как это реализовать в StormBPMN
Без правильных инструментов ландшафт операционной деятельности быстро становится артефактом прошлого. StormBPMN — это специализированная платформа для управления бизнес-процессами, которая решает ключевые проблемы, описанные в статье.
Реестр процессов и архитектура верхнего уровня в одном месте
StormBPMN централизует управление процессами. Вместо разрозненных файлов в разных папках вы можете создать единый реестр, где каждый процесс имеет:
- Владельца и ответственных
- Ссылки на связанные процессы
- Текущий статус (например, в работе, на согласовании, утвержден)
- Версию и дату актуальности
- Показатели эффективности (например, LTV, скорость потока, количество сделок)
- Вложенные документы
Дерево процессов и карточка процесса «Привлечения клиента» в StormBPMN
Когда вы создаете реестр процессов в StormBPMN, архитектура верхнего уровня строится автоматически:
Реестр процессов в StormBPMN
Любой узел архитектуры можно раскрыть в детальный маршрут или BPMN-диаграмму. Это решает проблему потери контекста: вы всегда видите, как детальная модель вписывается в общую модель бизнеса.
Важное преимущество — поиск. Вы можете быстро найти нужные операции в списке реестра.
Связка узлов карты с BPMN-диаграммами и согласование «по ссылке»
В StormBPMN каждый узел архитектуры может быть связан с детальной BPMN-диаграммой. При клике на узел «Обработка заказа» вы переходите в полноценный BPMN-редактор.
Согласование «по ссылке» — еще одна удобная возможность. Вместо сбора всех заинтересованных на совещание вы:
- Формируете черновик изменений в BPMN-диаграмме
- Предоставляете доступ к диаграмме конкретным коллегам по email в режиме согласования
- Коллеги видят изменения, оставляют комментарии прямо на элементах диаграммы
- Все комментарии собираются в единой ленте обсуждений
Согласование диаграммы в StormBPMN
Это сокращает цикл согласования с недель до дней. Особенно ценно для распределенных команд или внешних консультантов, которые не имеют доступа к корпоративным системам.
Поддержание актуальности: версии моделей и публикация для пользователей
StormBPMN встроена система управления версиями:
- Каждое изменение в карте или BPMN-диаграмме создает новую версию
- Можно сравнить версии «до» и «после» визуально
- История изменений сохраняется с указанием автора и даты
- Откат к предыдущей версии возможен в один клик
После согласования вы публикуете актуальную версию модели или регламента, сотрудники получают к ней доступ через web-браузер. Сотрудники не тратят время на поиск актуальной версии в почте или на диске — они заходят в StormBPMN, видят рабочую карту с последними изменениями.
Частые ошибки при построении карт
Разберем типичные проблемы и как их избежать.
Путают карту процессов с детальной схемой и перегружают деталями
Самая частая ошибка — попытка вместить все в одну карту. Руководитель просит «карту всех процессов», а получает 50-страничный документ, который никто не читает. Карта теряет свой главный смысл — давать обзор.
Как избежать:
- Определите цель карты перед началом работы
- Для архитектуры верхнего уровня ограничьте количество узлов 8-12
- Используйте иерархию: архитектура → маршрут → BPMN-диаграмма
- Удалите этапы, которые не влияют на ключевые метрики (стоимость, время, качество)
- Проверьте правило: если деталь не нужна для принятия решений руководством, ее не должно быть на верхнем уровне
Карта отражает оргструктуру, а не процессы
Вторая ошибка — архитектура повторяет организационную структуру. Операции группируются по отделам: «Бухгалтерия», «Продажи», «HR». В результате исчезает сквозная логика создания ценности.
Как избежать:
- Строите ландшафт от клиента к поставщику, а не от отдела к отделу
- Используйте Swimlane-маршруты для выявления точек взаимодействия
- Задавайте вопрос: «Что получит клиент на выходе?» — если ответ зависит от нескольких отделов
- Привлекайте к согласованию карт представителей разных функций, а не только руководителей
- Проверяйте на «разрывы»: есть ли этапы, где результат передается между отделами без четкого владельца?
Карта «умирает» после презентации: нет связи с моделями и регламентами
Третья ошибка — карта создается для «галочки» или презентации инвесторам. После красивого выступления файл сохраняется в архив, а затем никогда не используется в работе.
Как избежать:
- Интегрируйте карту в систему управления изменениями с первого дня
- Назначьте конкретных владельцев процессов с KPI за актуальность
- Установите регламент обновления (например, ежеквартальный аудит)
- Свяжите архитектуру с BPMN-моделями и регламентами в единой системе
- Используйте карту в ежедневных совещаниях, задавайте вопросы, например: «Давайте посмотрим, что блокирует задачу?»
Ландшафт операционной деятельности компании должен быть живым документом, который обновляется так же часто, как финансовая отчетность. Только так она приносит реальную пользу бизнесу.
Заключение
Ключевые выводы: где карта действительно полезна
Архитектура бизнес-процессов — это не роскошь, а необходимый инструмент управления для компаний, которые хотят масштабироваться, контролируя качество. Ее реальная ценность проявляется в трех ключевых областях:
Во-первых, создается единый язык общения между отделами. Когда маркетинг, продажи, логистика смотрят на один источник, исчезают «войны территорий» и появляется понимание общих целей. Вместо «это не наша задача» вы слышите «на этой карте видно, что ответственность передается здесь».
Во-вторых, экономия времени на согласованиях и объяснениях. Новые сотрудники быстрее вникают в бизнес-логику, консультанты меньше задают базовых вопросов, руководители принимают решения на основе визуальной информации, а не толстых отчетов. Исследования показывают, что компании с актуальными картами процессов сокращают время онбординга сотрудников на 30-40%.
В-третьих, создается основа для цифровизации. Перед автоматизацией нужно понимать, что и как улучшать. Архитектура показывает «точки роста» и помогает приоритизировать внедрение IT-решений. Компании, которые начинают цифровизацию с процессной архитектуры, добиваются ROI на 25% выше, чем те, кто закупает системы без анализа текущих процессов.
Как интегрировать карту в повседневную работу команды
Чтобы карта не стала «пыльным артефактом», встройте ее в рутину:
- Еженедельные оперативные совещания начинайте с просмотра проблемных зон
- Проводите квартальные аудиты актуальности с участием владельцев процессов
- Используйте карту при разборе инцидентов: «Где произошел сбой?»
- Внедрите правило: любое изменение в цепочке задач требует обновления карты до внедрения
- Публикуйте обновленные версии карт в корпоративном чате или на информационных стендах
Самый простой тест полезности карты: если сотрудники сами обращаются к ней при возникновении вопросов или конфликтов — она работает. Если она лежит в закладках и открывается только перед аудитом — нужно пересматривать подход.
Куда двигаться дальше: от архитектуры к моделям и регламентации в StormBPMN
Строительство архитектуры процессов — это начало пути, а не конечная цель. Следующие шаги:
- Детализация ключевых операций в BPMN: выберите 3-5 процессов, которые больше всего влияют на финансовые показатели, постройте их BPMN-модели с полной логикой выполнения.
- Создание регламентов: на основе BPMN-моделей разработайте лаконичные регламенты с фокусом на исключениях, рисках и контрольных точках — не на описании очевидного.
- Внедрение системы управления: используйте StormBPMN как единую платформу для хранения, версионирования, согласования и публикации всей процессной документации.
- Автоматизация точек роста: на основе анализа архитектуры и BPMN-моделей определите операции для автоматизации, подготовьте технические задания для IT-отдела или внешних интеграторов.
- Построение плана изменений: превратите выводы из анализа карт в конкретные инициативы по оптимизации и автоматизации с четкими сроками и ответственными.
StormBPMN создан для решения именно этих задач — от первых шагов в описании процессов до глубокой автоматизации. Платформа растет вместе с вашими компетенциями: начинаете с простой архитектуры, постепенно переходите к детальным BPMN-моделям и интеграции с корпоративными системами.
Не откладывайте начало. Даже базовая архитектура основных бизнес-процессов, построенная за неделю, принесет больше пользы, чем идеальная, которая никогда не будет завершена. Начните с одного процесса, используйте шаблоны из этой статьи, и постепенно расширяйте охват. Помните: цель не в идеальных моделях, а в живой системе управления, которая помогает вашему бизнесу развиваться.

