Урок 8: Хороший стиль BPMN
Бесплатный курс по BPMN
Вы уже умеете использовать BPMN и знаете, как проверять корректность схем. Этого ещё недостаточно, чтобы делать адекватные и читаемые диаграммы. Сегодня поговорим про “хороший стиль” моделирования и о том, что нужно обязательно учитывать, когда делаете схемы.
Видеоверсия
Зачем нужен хороший стиль
Ваши схемы могут видеть сотни людей — коллеги в офисе, посетители вашей страницы на Facebook, разработчики BPMS-систем. Чтобы людям было удобно работать со схемами, недостаточно соблюдать спецификацию BPMN — она не учитывает особенности человеческого восприятия.
Работая с разными схемами, я прочувствовал правила “хорошего стиля”, т.е. негласное соглашение о том, как лучше оформлять схемы. Делюсь с вами.
Элементы хорошего стиля
Happy path
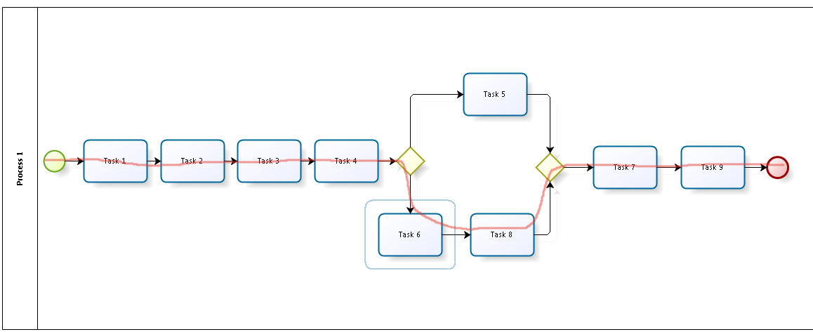
Последовательность работ должна идти слева направо. По визуальному центру схемы должен быть расположен типичный сценарий выполнения процесса.
Так удобнее воспринимать схему. Она читается так же, как и текст. Читателю не нужно концентрироваться на происходящем в процессе — можно поднять взгляд до визуальной середины схемы и понять, что происходит.
Наименование задачи “Глагол” + “Существительное”
Любая пользовательская задача для сотрудников должна именоваться по шаблону.
Плохо Заявка оформляется Хорошо Оформить заявку
Задачи превратятся в поручения на корпоративном портале. Сотрудникам будет понятно, что делать
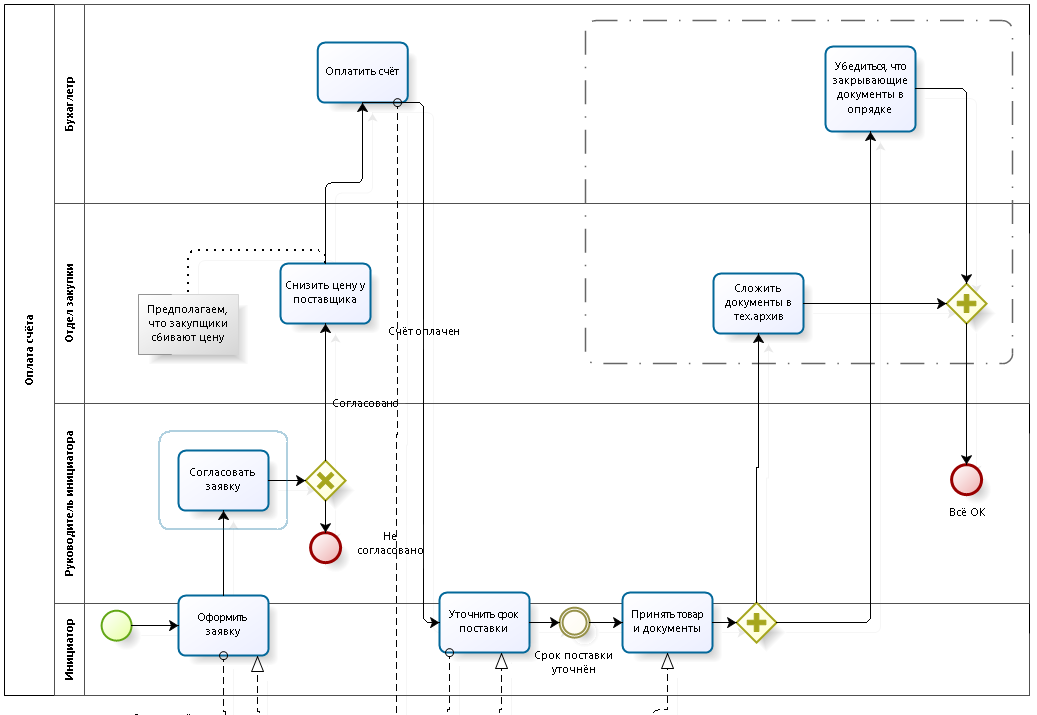
Процесс без дорожек
Рисуйте процесс без указания исполнителей. Концентрируйтесь на задачах и последовательностях.
Исполнители довольно просто определяются в конце работы с процессом, когда сама схема уже готова. Чтобы не создавать много пустого места дорожками исполнителей, рисуйте без использования дорожек.
Много заверающих событий
Рисуйте схемы так, чтобы каждому варианту завершения процесса соответствовало завершающее событие.
В будущем вам потребуется аналитика о том, как завершаются процессы. Если все они сходятся в одно событие, то собрать такую статистику будет проблематично.
Нумерация шлюзов
Каждый шлюз должен иметь номер, каждый поток работ (если он не один в шлюзе) должен быть подписан и пронумерован.
Диаграммы процесса мало для успешной автоматизации. Чтобы обсуждать шлюзы и развилки, нужно их как-то называть, а без нумерации это затруднительно.
Путь по-умолчанию
Указывайте на шлюзах поток по умолчанию.
Сэкономите время себе и программисту.
Один вход, один выход в задаче
В задачу делайте один входящий поток и один выходящий.
Разные движки BPMS реализуют множественные потоки по-разному — где-то множественные стрелки будут поняты как распараллеливание, где-то — как выбор. Используйте шлюзы, чтобы явно указать логику.
Не используйте условный переход
Это избыточный символ BPMN, который портит читаемость — со схемы непонятно, что хотели сказать. Используйте шлюзы, если есть условия для перехода потоков.
