Логотип stormbpmn.com
  • Продукт
    • 🛠️ Возможности
    • Реестр процессов
    • Согласование процессов
    • Разработка ТЗ
    • Адаптация сотрудников
    • 📈 Сравнение с конкурентами
    • Популярные сервисы
    • Миграция с Business Studio
    • Сравнение с draw.io
    • Сравнение с Bizagi Modeler
    • Сравнение с Camunda Modeler
    • Сравнение с Miro
    • 🔑 Ключевые функции
    • Принятие управленческих решений
    • Редактор бизнес-процессов
    • Архитектура систем и интеграция с процессами
    • 🔥 ИИ для бизнес-процессов
    • Библиотека процессов
      Сообщество собрало BPMN модели для бесплатного использования
  • Кому подходит
    • ⚡ По размеру
    • Крупные предприятия
    • Некоммерческие организации
    • Образовательные организации
    • 🧑‍💼 По роли
    • Для руководителей
    • Бесплатный курс по BPMN
      В 9 страницах рассказали в подробностях, что такое BPMN и как им пользоваться
  • База знаний
    • 📚 Библиотека процессов
    • Все процессы
    • Учебные примеры
    • Лучшие авторы
    • Прислать свой шаблон
    • 💼 Курсы и менторинг
    • 0704: Быстрое погружение в BPMN
    • Процессный менторинг для компаний
    • Корпоративное обучение Stormbpmn
    • 📄 Материалы
    • Описание элементов BPMN
    • Бесплатный онлайн-курс BPMN
    • Публичное соглашение о моделировании
    • 🎥 Вебинары и воркшопы
    • Консультация по применению BPM
    • Повелители Шторма
    • Разбор ABPMP CBOK
    • 📃Документация на продукт
    • 📃Вся документация
    • Оптимизации процессов
    • Все (50+)
    • 12k+ профи в телеграмме
      Обсуждаем важные вопросы и делимся опытом
  • Клиенты
  • Тарифы
  • Блог
  • Команда
  • Свяжитесь с нами
Все шаблоны
Авторы
Прислать шаблон
Обсудить в чате
Поделиться
Виктор Гусляков

Виктор Гусляков

🥉Специалист

Специалист по регламентации процессов в Capital Alliance

Занимаюсь регламентацией процессов продаж в сфере строительсва

Связаться в Telegram
2
шаблона
1016
просмотров
2
категории

Специализация

💼 Продажи
🧾 Документооборот

Шаблоны процессов

2 шаблона
Процесс контроля формирования условий ДДУ
Процесс контроля формирования условий ДДУ
Бесплатно
💼 Продажи
Процесс предназначен для контроля работ по формированию условий договора долевого участия в строительной компании: цена, механики продаж, темп продаж
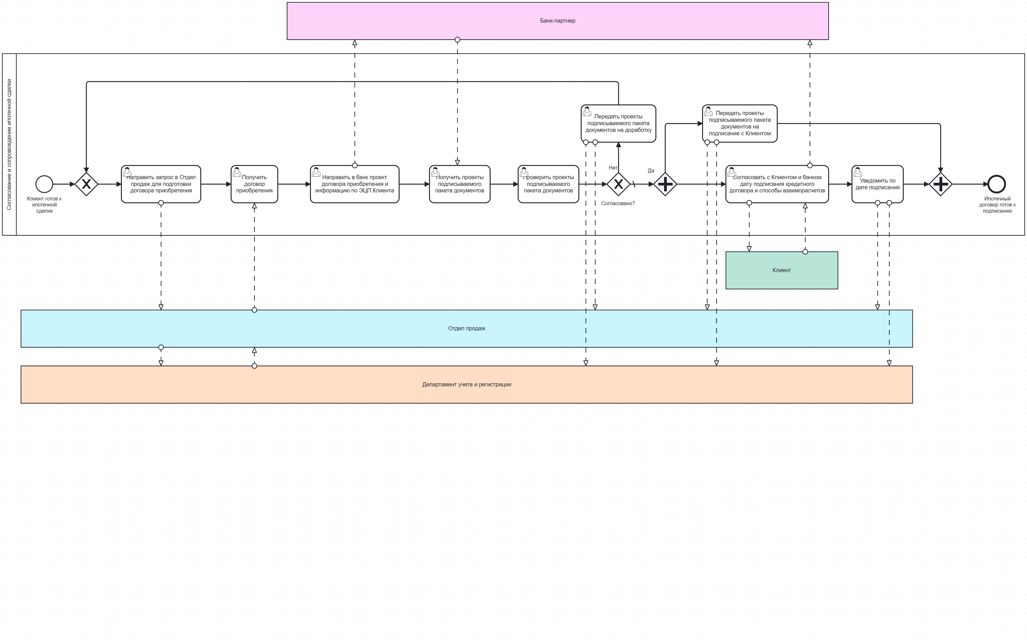
Согласование и сопровождение ипотечной сделки
Согласование и сопровождение ипотечной сделки
Бесплатно
🧾 Документооборот
💼 Продажи
Процесс описывает взаимодействие между разными контрагентами, как внутри компании, так и снаружи с целью согласования ипотечной сделки.
ℹ️Информация о приложении
Статус приложения stormbpmn База знаний Предложить фичу Посмотреть роудмап Заявка в тех.поддержку
ℹ️Информация о приложении
Статус приложения stormbpmn База знаний Предложить фичу Посмотреть роудмап Заявка в тех.поддержку
Продукт
Реестр процессов
Согласование процессов
Разработка ТЗ
Редактор бизнес-процессов
Архитектура систем и интеграция
Адаптация сотрудников
Дискретно-событийное моделирование
Продукт
Реестр процессов
Согласование процессов
Разработка ТЗ
Редактор бизнес-процессов
Архитектура систем и интеграция
Адаптация сотрудников
Дискретно-событийное моделирование
Решения
Крупные предприятия
Малый бизнес
Персональное использование
Некоммерческие организации
Образование
Решения
Крупные предприятия
Малый бизнес
Персональное использование
Некоммерческие организации
Образование
Сравнение с конкурентами
Популярные сервисы
Сравнение с draw.io
Сравнение с Bizagi Modeler
Сравнение с Camunda Modeler
Сравнение с Miro
Сравнение с конкурентами
Популярные сервисы
Сравнение с draw.io
Сравнение с Bizagi Modeler
Сравнение с Camunda Modeler
Сравнение с Miro
Ресурсы
Ежемесячные воркшопы
Блог
Тарифы
Лицензионное соглашение
Свяжитесь с нами
Ресурсы
Ежемесячные воркшопы
Блог
Тарифы
Лицензионное соглашение
Свяжитесь с нами
Изучайте процессный подход
Ежемесячные воркшопы
Разбор книг по процессам
0704: Быстрое погружение в BPMN
Процессный менторинг
Описание элементов BPMN
Бесплатный онлайн-курс BPMN
Публичное соглашение о моделировании
Изучайте процессный подход
Ежемесячные воркшопы
Разбор книг по процессам
0704: Быстрое погружение в BPMN
Процессный менторинг
Описание элементов BPMN
Бесплатный онлайн-курс BPMN
Публичное соглашение о моделировании
Курсы и менторинг
0704: Быстрое погружение в BPMN
Процессный менторинг для организаций
Курсы и менторинг
0704: Быстрое погружение в BPMN
Процессный менторинг для организаций
Голова мастера Токена
© 2026 ООО "ШТОРМБПМН". Сделано в Зеленограде — профессионально и по-человечески.🤝
12.1К
18.3К
0.3К