Свяжитесь с нами

Категория: 💼 Продажи

22 шаблона

Процессы, обеспечивающие стабильные и управляемые продажи: от входящего обращения до подписания договора и передачи клиента в работу.

Обработка заказа (от заявки до выставления счета к оплате)
Заключение договора с новым клиентом
Анализ эффективности продаж и качества работы с клиентами
Формирование коммерческого предложения в SAAS
Актирование выполненных работ
Открытие кредитной карты
Упаковка и отгрузка в рамках исполнения проекта
Продажа в сеть
Процесс контроля формирования условий ДДУ
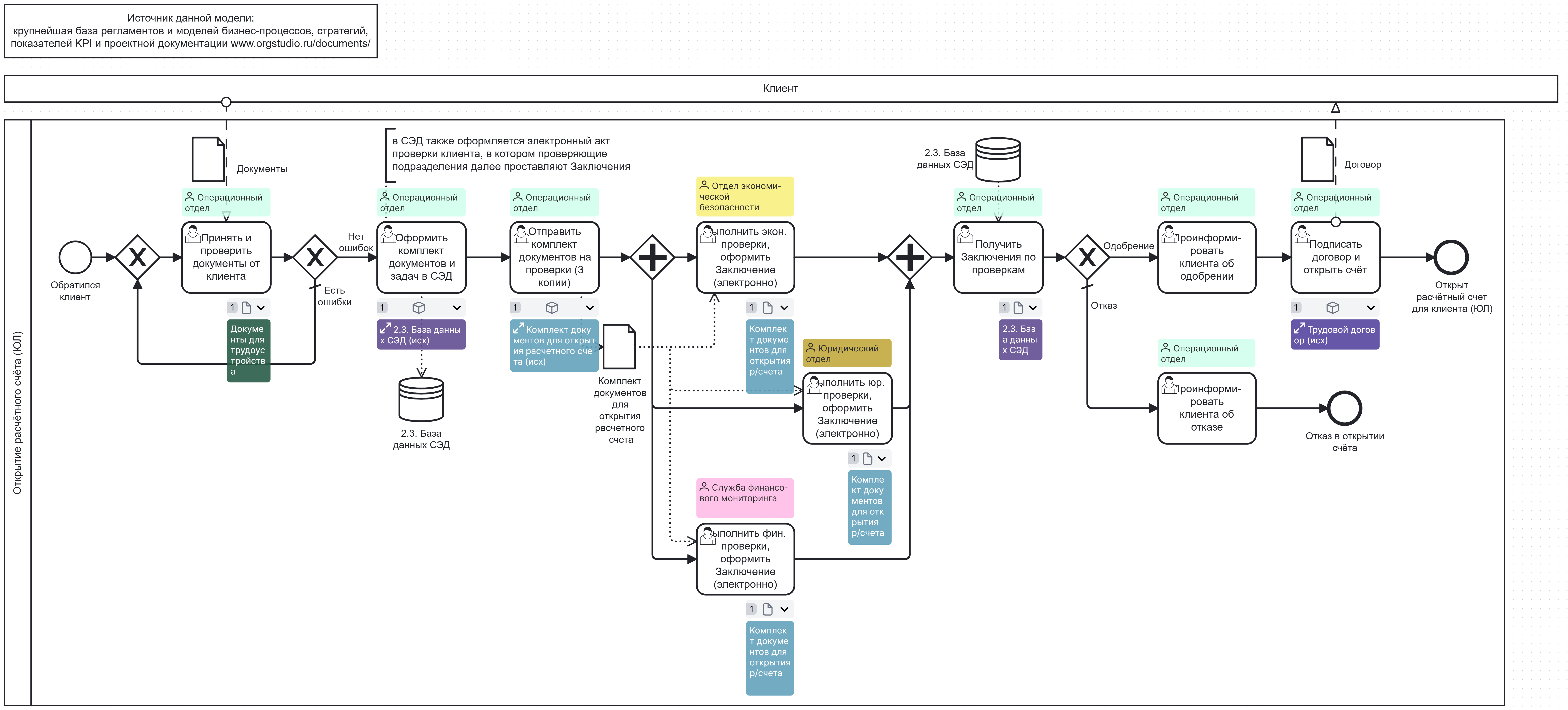
Открытие расчётного счёта (ЮЛ)
Получение оплаты по счету
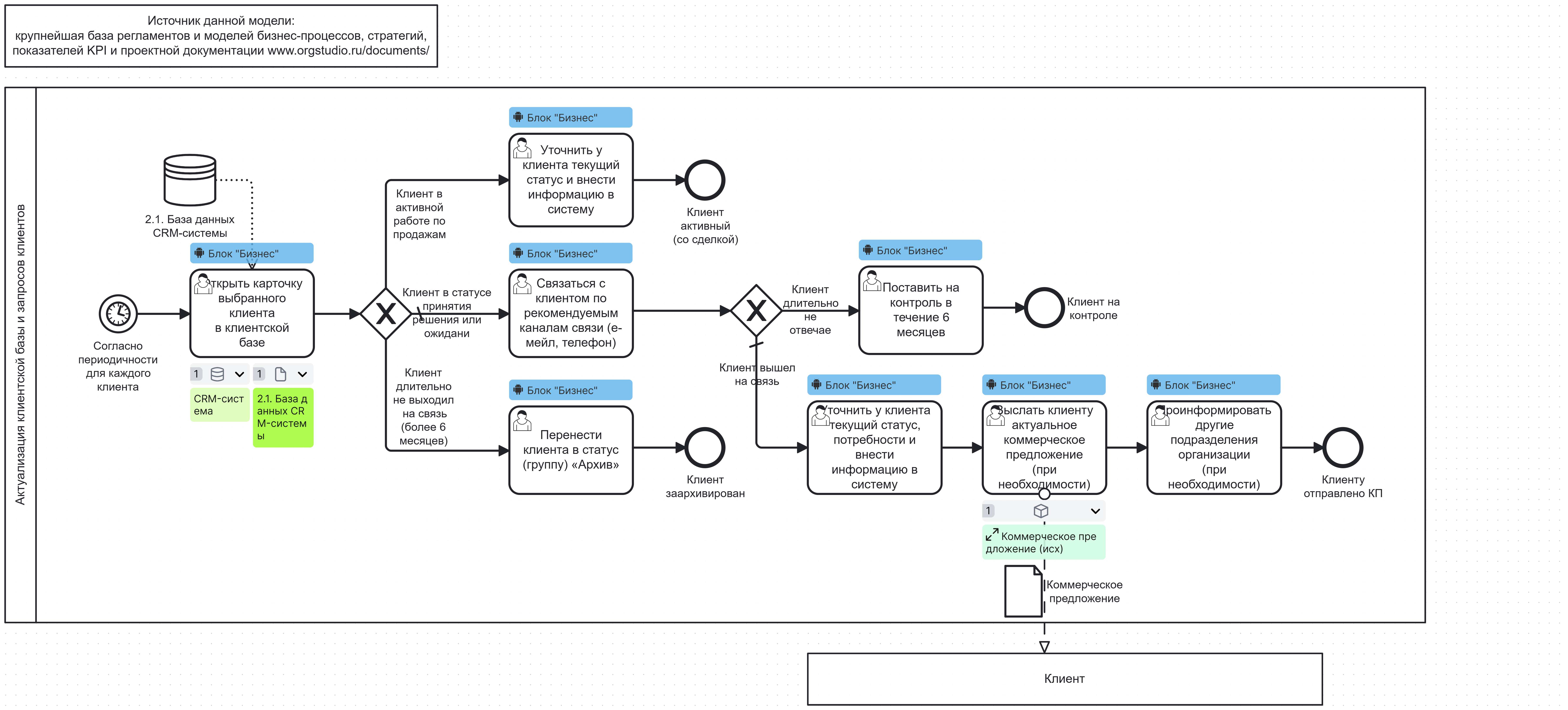
Актуализация клиентской базы и запросов клиентов
Продажа кредитных продуктов физическим лицам
Оформление сделок с клиентом ЮЛ (от согласования договора до подписания акта)
Монтаж оборудования
Подготовка ТКП для Заказчика
Подготовка технического решения по запросу клиента
Получение предоплаты по заказу
Обработка  клиентских обращений
Получение окончательной оплаты
Согласование и сопровождение ипотечной сделки
Обработка заказа в интернет-магазине

🐭Надоело мышкой делать диаграммы? Нам тоже!

Вебинар "Как создавать сложные, корректные и качественные BPMN-модели с помощью ИИ за 15 минут" 28 мая, четверг, 17:00 МСК.