Свяжитесь с нами

Категория: 🧾 Документооборот

20 шаблонов

Процессы согласования, утверждения и хранения документов. Подходит для компаний, где важно соблюдение регламентов и прозрачность документооборота.

Согласование взаиморасчетов с контрагентом (инициируется контрагентом)
Согласование документа со стороны службы ИБ
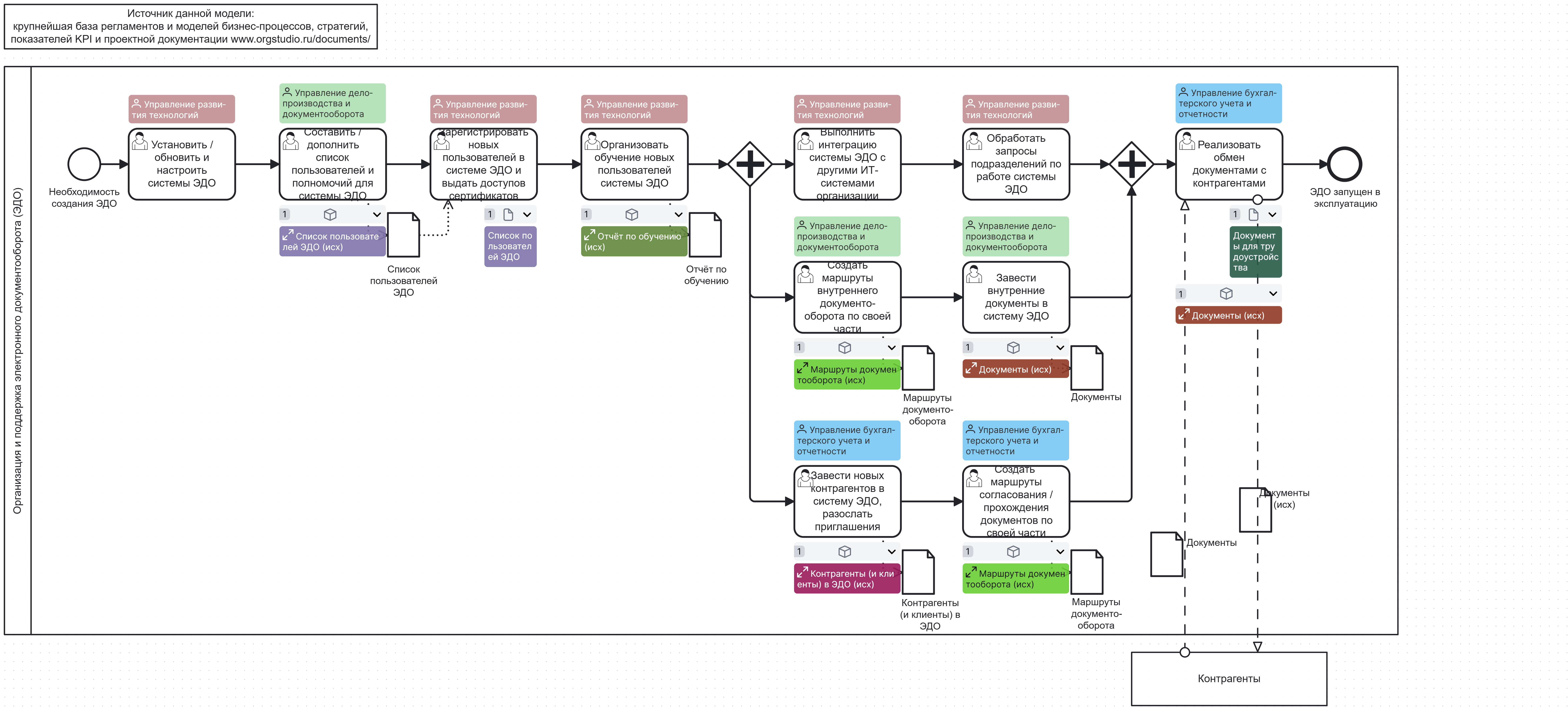
Организация и поддержка электронного документооборота (ЭДО)
Разработка чертежей и технической документации для производства упаковочного оборудования
Урегулирование разногласий с контрагентом по исходящему Акту сверки
Согласование взаиморасчетов с контрагентом (инициирование сверки)
Выдача туристической шенгенской визы
Оформление отпуска сотрудника
Отгрузка товара
Урегулирование разногласий с контрагентом по входящему Акту сверки
Согласование и сопровождение ипотечной сделки
Разработка, согласование, утверждение и публикация нормативных документов
Упаковка и отгрузка в рамках исполнения проекта
Приглашение на въезд в РФ через федеральную миграционную службу
Закрытие проекта
Разница BPMN диаграмм с дорожками и без
Актирование выполненных работ
Оформление нового сотрудника в ЭДО
Поиск кандидата на открытую вакансию
Заключение договора с новым клиентом

🐭Надоело мышкой делать диаграммы? Нам тоже!

Вебинар "Как создавать сложные, корректные и качественные BPMN-модели с помощью ИИ за 15 минут" 28 мая, четверг, 17:00 МСК.