Статья предназначена для:
- руководителей компаний
- бизнес-аналитиков
- специалистов по управлению процессами
- консультантов по BPM и стандарту BPMN
Многие организации сталкиваются с серьезными проблемами: функции сливаются друг с другом, ответственность размывается, а результаты невозможно измерить. Все это начинается с ошибок при определении границ процессов. Ошибки возникают из-за смешения разных типов входов и выходов: когда нет понимания разницы между ресурсами (средствами выполнения), триггерами (сигналами запуска) и данными (объектами трансформации). Путаница в этих понятиях размывает границы и затрудняет управление качеством на стыках между процессами.
В результате сотрудники тратят время на формальности вместо создания результатов, владельцы процессов не могут отвечать за показатели, а улучшения превращаются в бессмысленные редактирования схем.
Вход и выход бизнес-процесса, при условии их правильного определения, позволяют четко разделить ответственность между подразделениями, установить контрольные точки качества и выстроить сквозную систему управления. Это основа для цифровизации, автоматизации и реального повышения эффективности бизнеса. Понимая, что именно поступает в процесс, что из него выводится, вы можете объективно оценивать результаты каждого этапа работы.
В этой статье мы разберемся простым языком, что из себя представляют входные данные, ресурсы, материалы и триггеры, как выделять первичные и вторичные результаты, как визуализировать границы в нотации BPMN и как использовать возможности Stormbpmn для поддержания актуальности описаний. Вы узнаете, как избежать распространенных ошибок и создать систему управления, где каждый бизнес-процесс приносит измеримую ценность бизнесу.
Из чего состоят входы
Входы бизнес-процесса — это все, что поступает в процесс извне и необходимо для его выполнения. В зависимости от методологии и контекста под “входами” могут пониматься разные категории сущностей.
Для практических целей управления полезно разделять их по функциональной роли: что именно трансформируется, что используется как средство, а что служит сигналом запуска.
Такой подход помогает избежать путаницы при описании границ и ответственности. Даже если в корпоративном стандарте все элементы объединены под общим заголовком “входы”, внутри этой категории важно различать подтипы для корректного управления.
Входом бизнес-процесса является совокупность данных, материалов, информации или объектов, поступающих из внешнего источника и подлежащих трансформации в конечный результат, а также ресурсы и триггеры. Это то, с чем начинается работа.
Далее подробно рассмотрим вход бизнес-процесса, примеры и визуализацию.
Входы как информация: данные и документы
Информационные входы — это данные, документы или сообщения, поступающие из внешнего источника и используемые для принятия решений или выполнения преобразований внутри процесса. Особенность в том, что информация может интерпретироваться, дополняться или частично изменяться, но не всегда полностью “растворяется” в результате.
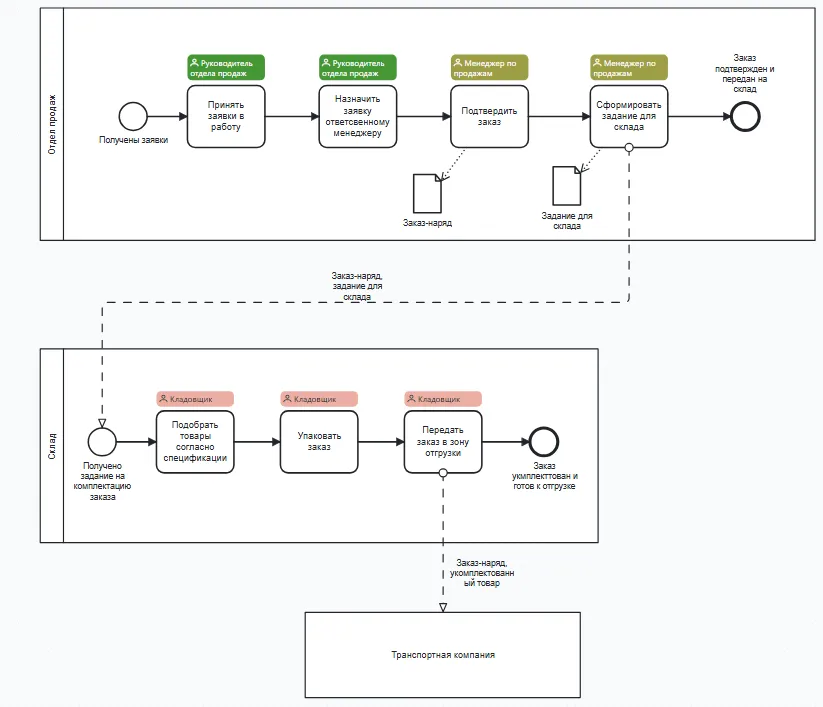
Важно понимать контекстную природу информационных входов. Один и тот же документ может выступать в одном процессе входом, а в другом — выходом. Например, в цепочке Order-to-Cash (O2C) заказ-наряд:
- Является выходом процесса “Прием заказа” (результат работы менеджера)
- Становится входом для процесса “Комплектация” (основание для подбора товаров)
- Далее выступает входом для “Отгрузки”
Визуализация цепочки Order-to-Cash в StormBPMN
На схеме бизнес-процессов вход помогает визуализировать, какие поступают данные.
Входы как ресурс: люди, оборудование и бюджет
Ресурсы — это средства выполнения процесса: персонал, оборудование, технологии, помещения, бюджетные лимиты. В широкой трактовке ресурсы относятся к входам.
Для управления важно знать о ресурсах следующее:
- Ресурсы не трансформируются в конечный результат (станок не становится частью детали, сотрудник не превращается в отчет)
- Ресурсы используются повторно в разных циклах процесса
- Ресурсы определяют способ, скорость выполнения, но не содержание результата
Пример для “Подготовки коммерческого предложения”:
- Информационные входы: запрос клиента, прайс-лист, данные о конкурентах
- Ресурсы: менеджер по продажам (роль), CRM-система, бюджет до 10 000 ₽ на привлечение экспертов
Входы как материалы
Материалы — это физические объекты, вещества или компоненты, которые поступают в процесс извне и трансформируются (полностью или частично) в конечный результат. В отличие от ресурсов, материалы потребляются в ходе выполнения процесса, становясь частью выхода.
Примеры материалов:
- Производство детали: металлическая заготовка → готовая деталь
- Приготовление блюда: продукты, специи → готовое блюдо
- Печать книги: бумага, краска → печатное издание
- Доставка заказа: упаковочная тара, этикетки → упакованный заказ
Материалы являются классическим примером трансформируемых входов. Они исчезают как самостоятельные объекты и “растворяются” в результате. Это принципиально отличает их от ресурсов, которые сохраняются после завершения процесса.
Практическое правило для определения материалов: спросите “Станет ли этот объект частью конечного результата или исчезнет в процессе?”. Если да, то это материал (трансформируемый вход). Если нет, значит, это ресурс (средство выполнения).
Входы как триггеры старта процесса
Триггер — это событие или сигнал, который инициирует запуск процесса. В реальности бизнеса триггер часто приходит вместе с информационным входом (например, письмо от клиента содержит и сигнал “поступил запрос”, и данные “параметры заказа”). Но концептуально это разные сущности:
- Триггер отвечает на вопрос “почему процесс запустился?”
- Информационный вход отвечает на вопрос “с чем процесс начинает работу?”
Примеры триггеров:
- Поступление заявки от клиента (событие)
- Наступление даты окончания контракта (условие времени)
- Достижение порога остатков на складе (бизнес-правило)
- Системное уведомление о сбое (технический сигнал)
В широкой трактовке триггер относится к категории “всего необходимого для начала процесса”. При моделировании полезно фиксировать триггер отдельно от информационных входов.
Что из себя представляют выходы
Выход бизнес-процесса — это результат работы, передаваемый потребителю (внутреннему и внешнему клиенту, следующему процессу, системе).
Под выходами можно понимать совокупность физических или цифровых объектов, обладающих ценностью для внутреннего или внешнего потребителя.
В сквозных цепочках создания ценности участники часто выступают в двойной роли. Один и тот же участник может быть потребителем (клиентом) для предыдущего процесса, принимая его выходы, а также поставщиком для следующего процесса, передавая входы дальше по цепочке.
Например, в цепочке Order-to-Cash:
- Отдел продаж выступает потребителем для процесса “Генерация лидов” (принимает заявки)
- После оформления заказа отдел продаж уже выступает поставщиком для процесса “Комплектация заказа”, передавая задание для склада
- Выход одного процесса (оформленный заказ) становится входом для следующего (комплектация), а участник, стоящий на границе, обеспечивает эту передачу
Визуализация цепочки Order-to-Cash в StormBPMN
Таким образом, в сквозной цепочке выходы последовательно трансформируются, передаются от одного процесса к другому через участников, выполняющих роль потребителей и поставщиков между этапами, пока результат не достигнет конечного клиента.
На практике можно выделить следующие категории выходов:
- Тангируемыми (физический продукт, документ)
- Интегрируемыми (данные в системе, статус в базе)
- Сигнальными (уведомление, событие для запуска другого процесса)
Границы через вход и выход бизнес-процесса
Определение границ является ключевым условием для эффективного управления. Схема входа-выхода бизнес-процесса очень точно определяет эти границы, отделяя один процесс от другого и определяя зону ответственности.
Когда границы размыты, возникает классическая проблема: "это не моя зона ответственности". Один отдел считает, что его работа заканчивается передачей документа, другой не принимает его, ссылаясь на неполноту данных.
Поставщик и потребитель процесса: кто что передает и получает
Каждый поток операций имеет поставщика (тот, кто предоставляет данные, материалы) и потребителя (тот, кому нужен результат). Определение этих параметров является важным аспектом определения границ. Рассмотрим цепочку создания заказа:
- "Прием заказа"
- Поставщик: клиент (инициирует запрос)
- Потребители:
- клиент (получает подтверждение)
- отдел логистики (получает данные для планирования маршрутов и ресурсов)
- Входы: запрос клиента, данные о товарах и ценах
- Выходы:
- первичный: подтвержденный заказ для клиента (уведомление с номером заказа и сроками)
- вторичный: пакет данных для отдела логистики (адрес доставки, габариты, вес, приоритет)
- "Комплектация заказа"
- Поставщик: отдел продаж (передает подтвержденный заказ)
- Потребитель: склад
- Входы: задание на комплектацию от отдела продаж
- Выходы: укомплектованный заказ с проверенной комплектностью
Когда поставщик и потребитель четко определены, ответственность распределена однозначно.
Где заканчивается один процесс и начинается следующий
Часто границы процесса определяют ошибочно. Например, "Обработку заявки на кредит" иногда начинают с момента заполнения анкеты клиентом, что неверно, так как это уже часть другого потока операций "Привлечение клиентов".
Неправильное определения границ на примере “Обработки заявки на кредит”
Правильный подход:
- "Обработка заявки на кредит" начинается, когда заявка полностью сформирована и передана в кредитный отдел (вход)
- "Обработка заявки на кредит" заканчивается, когда решение по кредиту доведено до клиента и зафиксировано (результат)
Визуализация правильного подхода к определению границ процесса “Обработка заявки на кредит”
Результат на этапе привлечения клиентов — это поступающий поток данных для обработки заявки на кредит. То, что происходит после обработки заявки — это поступающий поток для "Выдачи кредита" или "Отказа в кредите".
Вход и выход бизнес-процесса должны соответствовать точкам передачи ответственности между владельцами. Где ответственность меняется, там проходит граница.
Первичные и вторичные выходы
Разделение выходов на первичные и вторичные помогает увидеть полную картину ценности процесса: конечную пользу для потребителя, а также промежуточные результаты, необходимых для управления и обеспечения достижения основной цели.
Первичный выход — это основной результат, создающий ценность для конечного потребителя (внешнего клиента, внутреннего заказчика или следующего процесса).
Вторичные выходы бизнес-процесса — это служебные и промежуточные результаты, которые обеспечивают контроль качества, отчетность, управление рисками и преемственность между этапами. Они не являются конечной целью, но важны для ее достижения.
Как отличить первичный выход от вторичных результатов
Ключевой вопрос для определения первичного результата: "Ради чего существует этот процесс? В чем основная ценность для потребителя?"
Пример для "Подготовки коммерческого предложения":
- Первичный выход бизнес-процесса: персонализированное коммерческое предложение, которое отвечает потребностям клиента
- Вторичные выходы:
- Расчет рентабельности предложения для финансового контроля
- Данные о взаимодействии с клиентом для обогащения CRM
- Шаблон решения для ускорения подготовки аналогичных предложений в будущем
- Отчет о времени, затраченном на подготовку, для планирования ресурсов отдела
Вторичные выходы не заменяют первичный результат. Клиенту не нужны расчеты рентабельности или внутренние отчеты. Но без этих служебных результатов невозможно обеспечить качество, контролировать эффективность и масштабировать успешные практики. Они создают “инфраструктуру” вокруг основного результата.
Практическое правило: если убрать вторичные выходы, процесс формально может быть выполнен, но станет непрозрачным или даже неуправляемым. Если убрать первичный выход — процесс теряет смысл, так как не создает ценности для потребителя.
Как отражать оба типа выходов в описании процесса
В описании процесса важно выделять оба типа выходов, но разделять их по значимости:
- На уровне контекстной диаграммы указываются ключевые выходы с пометкой типа
- В подробном описании перечисляются все выходы с указанием потребителя для каждого
- В регламенте определяются требования качества отдельно для первичных и вторичных выходов
Пример описания для процесса “Подготовка коммерческого предложения”:
- Первичный выход: персонализированное коммерческое предложение, отвечающее требованиям клиента
- Вторичные выходы:
- Расчет рентабельности предложения (потребитель: финансовый отдел)
- Данные для CRM о контакте с клиентом (потребитель: система аналитики)
- Шаблон решения для будущих аналогичных запросов (потребитель: база знаний)
Такое разделение помогает не потерять фокус на главном результате, но при этом учесть все необходимые для управления аспекты.
Что делать, когда документов больше, чем результатов?
В бюрократизированных компаниях часто возникает ситуация, когда на один процесс приходится десять документов, но при этом непонятно какой из них является реальным результатом.
Стратегия работы с таким перегрузом:
- Определить потребителей и что является для них результатом, а главное какую ценность он несет.
- Выявить объекты, подтверждающие первичный результат.
- Оставшиеся выходы объединить во вторичные результаты.
Например, в “Онбординге сотрудника”" в типичной компании может формироваться множество документов: трудовой договор, доп.соглашения, инструктажи, анкеты, т.д. Но первичная цель подготовить сотрудника к работе, предоставив необходимые знания и доступы. Все документы, которые подтверждают выполнение этой цели, первичные. Все остальные документы — вторичные.
Как визуализировать входы и выходы на диаграмме BPMN
Нотация BPMN 2.0 предоставляет стандартизированные элементы для визуализации разных типов входов и выходов. Правильный выбор элементов делает диаграмму рабочим инструментом для управления.
Данные и документы: объекты и потоки сообщений
Информационные потоки — данные и документы — визуализируются в BPMN несколькими способами:
- Объекты данных (Data Object) отображают документы и данные, используемые внутри процесса:
- Data Input — входные данные, необходимые для выполнения задачи. Обозначается стрелкой от Data Object к задаче.
- Data Output — результаты работы задачи, передаваемые дальше по процессу. Обозначается стрелкой от задачи к Data Object.
Пример: в процессе “Оформление счета” объект данных “Прайс-лист” подается на вход задачи “Рассчитать стоимость”, а объект “Сформированный счет” становится выходом этой задачи.
Визуализация объектов данных в BPMN
- Наложенная на задачу (Task) дополнительная информация. Реализуется путем создания дополнительных справочников, относящихся к функциональности оверлеев (Overlay) в StormBPMN.
Входы и выходы через оверлеи можно визуализировать следующим образом:
Визуализация объектов данных в BPMN через дополнительные справочники
- Потоки сообщений (Message Flow) показывают обмен информацией между разными пулами (внешними участниками). Используются для передачи входов от поставщиков и выходов потребителям. Визуально изображаются пунктирной линией со стрелкой.
Пример: поток сообщения от пула “Клиент” к пулу “Прием заказа” с надписью “Запрос на покупку”.
Визуализация поступающих данных через поток сообщений в BPMN
- Хранилища данных (Data Store) отражают постоянные источники или приемники информации: базы данных, файловые архивы, системы учета, т.д.
Пример: хранилище “База клиентов” как источник данных для персонализации предложения.
Визуализация хранилища входных данных в BPMN
- Наложенная на элемент задачи (Task) дополнительная информация с помощью справочника “Системы”, относящегося к функциональности оверлеев (Overlay) в StormBPMN.
Хранилище “База клиентов” как источник данных для персонализации предложения через оверлеи визуализируется следующим образом:
Визуализация хранилища данных через наложение справочника
Ресурсы: пулы, дорожки и аннотации
Ресурсы (персонал, оборудование, технологии, бюджет) визуализируются в BPMN не как потоки, а как контейнеры ответственности и дополнительные артефакты:
- Пулы (Pools) обозначают крупные участники процесса: организации, системы, подразделения. Границы пула обозначают границы ответственности за ресурсы.
Пример: пул “Финансовый отдел” содержит задачи, выполняемые этим подразделением
Визуализация ресурсов через пул в BPMN
- Дорожки (Lanes) внутри пула распределяют ответственность по ролям или должностям. Каждая дорожка — конкретная роль или исполнитель.
Пример: в пуле “Отдел продаж” дорожки “Менеджер по работе с клиентами”, “Руководитель отдела”, “Аналитик”.
Визуализация ресурсов через дорожки в BPMN
- Аннотации и артефакты фиксируют спецификацию ресурсов:
- Текстовые аннотации к задачам: “Требуется станок модели XYZ”, “Бюджет: до 10 000 ₽”
- Группы (Groups) для объединения задач, использующих общий ресурс
- Оверлеи (Overlays) для обозначения ролей и систем.
Визуализация ресурсов через текстовую аннотацию и оверлей в BPMN
Ключевой принцип: ресурсы не показываются как “входящие стрелки”, поскольку они не трансформируются в процессе. Они отражают, кто выполняет (пулы/дорожки), какие средства использует (аннотации и другие артефакты).
Материалы: потоки объектов и трансформация
Материалы — физические объекты, трансформируемые в результате процесса — визуализируются через потоки объектов (Object Flow).
Потоки объектов показывают перемещение и изменение материала между задачами. Изображаются сплошной стрелкой.
Пример: в процессе “Производство детали” материал трансформируется от задачи “Нарезать заготовку” к задаче “Отшлифовать”, превращаясь из сырья в готовую деталь.
Визуализация трансформации материалов через потоки объектов в BPMN
Практическое правило визуализации: если объект полностью “растворяется” в результате (продукты → блюдо), достаточно показать его как входной объект данных к первой задаче. Если материал проходит несколько этапов трансформации с промежуточными состояниями (металл → заготовка → деталь), используйте последовательные объекты данных или потоки объектов.
Триггеры старта: стартовые события как визуальные маркеры запуска
События, инициирующие запуск процесса, визуализируются через стартовые события (Start Events).
Важный нюанс: триггер и информационный вход часто приходят вместе, но визуализируются по-разному:
- Стартовое событие показывает факт наступления события, после которого запускается процесс
- Поток сообщения или объект данных показывают входящую информацию, которая требуется для выполнения процесса
Визуализация стартового события и поступающих данных
Такое разделение позволяет однозначно изображать поступающие данные и стартовые события, не смешивая их между собой.
Первичные и вторичные выходы: визуальное разделение по ценности
Разделение выходов на первичные (основная ценность для потребителя) и вторичные (служебные результаты) отражается на диаграмме через иерархию потоков и дополнительные артефакты:
- Первичные выходы визуализируются как:
- Основные потоки сообщений к конечному потребителю (пунктирная стрелка):
Визуализация первичного выхода через поток сообщений к конечному потребителю (Отделу продаж)
- Завершающее событие (End Event) с явным указанием результата, например, “Деталь изготовлена”:
Визуализация первичного выхода через завершающее событие
- Выделенные объекты данных с пометкой “Основной результат” или “Первичный выход”
Визуализация первичных выходов через объекты данных
- Вторичные выходы изображаются как:
- Объекты данных с пометкой (“Служебный”, “Для учета” или “Вторичный выход”) или без пометок.
Визуализация вторичного выхода через объект данных
- Потоки сообщений к вспомогательным пулам (“Финансовый отдел”, “Система аналитики”)
Визуализация вторичных выходов через потоки сообщений
Пример для процесса “Обработка возврата товара”:
- Первичный выход: “Решение по возврату передано клиенту” (денежные средства или замена товара)
- Вторичные выходы:
- Поток сообщений с данными для анализа причин возвратов к пулу “Система аналитики”
- Объект данных “Акт возврата” с аннотацией “Для бухгалтерского учета”
Визуализация первичных и вторичных выходов в BPMN
Практические примеры
Рассмотрим конкретные примеры определения входов и выходов для типовых бизнес-процессов.
Пример 1: "Подготовка коммерческого предложения"
Для описания “Подготовки коммерческого предложения” потребуются следующие данные:
- Триггер: получение запроса от клиента с описанием потребности
- Поставщики: клиент
- Входы:
- ТЗ от клиента
- Данные о текущих ценах и возможных скидках
- Информация о сроках реализации похожих проектов
- Ресурсы: менеджер по продажам, CRM-система, шаблоны предложений
- Первичный выход: персонализированное коммерческое предложение, демонстрирующее понимание потребности клиента и преимущества предложения
- Вторичные выходы:
- Прогноз влияния на план продаж
- Данные для базы знаний о типовых решениях
- Потребители: клиент (первичный), руководитель отдела продаж (вторичный)
“Подготовка коммерческого предложения”
Пример 2: "Адаптация нового сотрудника"
Для описания “Адаптации нового сотрудника” потребуются следующие данные:
- Триггер: наступил первый рабочий день сотрудника
- Поставщики: руководитель подразделения (план адаптации)
- Входы:
- Проект трудового договора
- Утвержденный индивидуальный план адаптации
- Обучающие материалы
- Ресурсы: наставник, HR-менеджер, обучающие материалы
- Первичный выход: Заполненная карта адаптации с оценками и обратная связь от наставника и руководителя, подтверждающие, что сотрудник готов к выполнению своих служебных обязанностей
- Вторичные выходы:
- Подписанный трудовой договор
- Листы ознакомления с инструктажами
- Потребители: руководитель подразделения (первичный), HR-менеджер (вторичный)
“Адаптация нового сотрудника”
Пример 3: "Формирование месячной финансовой отчетности"
Для описания “Формирования месячной финансовой отчетности” потребуются следующие данные:
- Триггер: окончание месяца и закрытие периода в учетных системах
- Поставщики: бухгалтерия, отделы компании (первичные документы), внешние системы (банки, контрагенты)
- Входы:
- Первичные бухгалтерские документы, данные из регистров
- Справочная информация о курсах валют
- Критерии и шаблоны отчетности
- Ресурсы: финансовые аналитики, ERP-система, инструменты анализа
- Первичный выход: достоверная и своевременная информация о финансовом состоянии компании для руководства и отчеты для налоговых органов
- Вторичные выходы:
- Данные для прогноза на следующий период
- Материалы для презентации инвесторам
- Анализ отклонений от бюджета
- Потребители: генеральный директор (первичные), налоговая инспекция, инвесторы, финансовый отдел, налоговые органы (вторичные)
“Формирование месячной финансовой отчетности”
Связь с управлением и документами
Определение поступающих и исходящих потоков — основа для построения системы управления качеством и контроля исполнения.
Кто отвечает за корректность входов/выходов: владелец процесса
Владелец (Process Owner) играет ключевую роль в управлении. Именно он отвечает за:
- Корректность определения границ
- Качество данных, материалов, информации, поступающих от поставщиков
- Качество результатов, передаваемых потребителям
- Согласование требований к поступающим и исходящим потокам с другими владельцами
Владельцем процесса является руководитель, отвечающий за результат. Например, владельцем процесса "Подбор персонала" обычно является HR-директор, а не рекрутер.
При определении границ владелец должен:
- Согласовать требования к качеству поступающих данных, материалов, информации с поставщиками
- Утвердить формат и критерии качества результатов с потребителями
- Установить метрики для контроля качества на границах
- Обеспечить согласование изменений границ
Это предотвращает ситуацию, когда один отдел обвиняет другой в плохих результатах. Ответственность за качество поступающих потоков и результатов их преобразования четко распределена.
Где это фиксировать: описание процесса, регламент, договоренности на границе
Информация о поступающих, исходящих потоках должна быть зафиксирована в нескольких документах:
- Диаграмма. Это визуальное представление входов и выходов с указанием поставщиков и потребителей.
- Регламент. Он содержит:
- Перечень поступающих данных, материалов, информации с требованиями к качеству (полнота, точность, сроки поступления)
- Перечень исходящих потоков с требованиями к качеству (формат, содержание, сроки передачи)
- Критерии приемки результатов потребителями
- Процедуры при некачественных поступающих потоках
- Договоренности на границах (SLA). Это формальные или неформальные соглашения между владельцами смежных функций о качестве, сроках передачи поступающих и исходящих потоков.
- Карта процессов. Представляет из себя общий реестр всех процессов с указанием поступающих, исходящих потоков для понимания сквозных цепочек создания ценности.
Важно, чтобы эта документация была актуальной, легко доступной всем участникам. Устные договоренности о границах быстро забываются и приводят к конфликтам при изменении состава команд.
Как поддерживать актуальность: согласования, версии, аудит изменений
Границы функций меняются по мере развития бизнеса. Важно иметь систему поддержания актуальности информации:
- Процедура согласования изменений: любое изменение границ операций (добавление/удаление потоков) должно проходить согласование с поставщиками и потребителями.
- Контроль версий: все изменения в описаниях процессов должны иметь версионность, историю изменений для отслеживания эволюции границ.
- Регулярный аудит: раз в квартал или полгода проводить проверку актуальности.
- Обратная связь от исполнителей: создать канал для оперативного сообщения о проблемах.
Эта система предотвращает ситуацию, когда документация расходится с реальностью, а границы становятся формальностью.
Как это выглядит в Stormbpmn
Stormbpmn — это современная платформа для управления бизнес-процессами, которая позволяет не только моделировать в нотации BPMN 2.0, но и эффективно управлять их жизненным циклом, включая корректное определение границ.
Фиксация входов/выходов в модели: события, сообщения, данные
В Stormbpmn границы фиксируются через различные элементы BPMN:
- Стартовые и конечные события задают границы:
- Start Event - начальное событие
- End Event - конечное событие
- Потоки сообщений (Message Flows) показывают данные, материалы, информацию, поступающие от поставщиков, и результат их преобразования, передаваемый потребителям.
- Объекты данных (Data Objects) и хранилища данных (Data Stores) для внутренних потоков и вторичных результатов.
- Артефакты и аннотации для дополнительных пояснений.
Особенность Stormbpmn — возможность не просто нарисовать диаграмму, а управлять реальными объектам и событиями в бизнесе. Это делает схемы не теоретическими картинками, а рабочими инструментами управления.
Связь с реестром процессов и публикацией описаний для команды
Stormbpmn предоставляет централизованный реестр, предназначенный для хранения информации о каждом процессе компании:
- Название и код
- Владелец
- Описание границ
- Ссылка на связанные диаграммы BPMN
- Статус (в работе, на согласовании, устаревший)
- Версия описания
- Связанные документы и регламенты
Этот реестр становится единой точкой доступа к информации о границах всех операций. Сотрудники могут быстро найти:
- Какой процесс отвечает за нужный им результат
- К кому обратиться по возникающим вопросам
- Текущую версию описания без поиска в почте или общих папках
В Stormbpmn реализована функция публикации описаний процессов для разных групп пользователей. Можно настроить доступ так, чтобы:
- Исполнители видели только свои процессы
- Руководители подразделений — свою зону ответственности
- Аналитики и владельцы — полную информацию со всеми деталями
Это упрощает коммуникацию и снижает риск ошибок из-за непонимания границ.
Реестр процессов в Stormbpmn
Комментарии, согласование правок и контроль версий без “бумажного хвоста”
Одна из ключевых проблем при работе с описаниями процессов — управление изменениями. Stormbpmn решает эту проблему через:
- Систему комментариев и обсуждений. Можно оставлять комментарии прямо на элементах диаграммы и обсуждать с коллегами без переключения между инструментами.
Возможность оставить комментарий к элементу диаграммы в Stormbpmn
- Согласование. При изменении границ операций можно предоставить доступ к диаграмме конкретным коллегам по email в режиме согласования.
Согласование диаграммы в Stormbpmn
- Контроль версий. Все изменения диаграмм и описаний сохраняются с указанием автора, даты и причины изменения. Можно в любой момент вернуться к предыдущей версии или сравнить изменения.
Карточка просмотра истории версий диаграммы в Stormbpmn
- Уведомления об изменениях. При утверждении новых версий заинтересованным лицам можно направить уведомления об изменениях границ их зоны ответственности.
Уведомление об изменениях диаграммы в Stormbpmn
- Экспорт в стандартные форматы. Возможность экспортировать согласованные описания в PDF, Word, PNG или другие форматы.
Форма для экспорта диаграммы в Stormbpmn
Перечисленные функциональные возможности Stormbpmn исключают "бумажный хвост", потерю версий в почте, несогласованные правки в разных файлах, отсутствие истории изменений.
Частые ошибки и как их избежать
Несмотря на кажущуюся простоту, определение границ сопряжено с типичными ошибками. Рассмотрим самые распространенные из них.
“Сотрудники/станок” записаны как материалы — это ресурсы
Ошибка: в описании процесса "Изготовление детали" в качестве материалов указаны: станок и оператор станка.
Проблема: станок и оператор — это ресурсы, необходимые для выполнения потока задач. Они не трансформируются в результате.
Как исправить:
- Данные: ТЗ, чертеж детали
- Ресурсы: станок, оператор, измерительные инструменты, программа для станка
- Материалы: сырье, заготовка
Правило: если объект не изменяется в потоке операций, а только используется для преобразования других объектов — это ресурс.
Выход подменяется документом, а не результатом для клиента
Ошибка: для операции "Рассмотрение жалобы клиента" в качестве результата указан: протокол рассмотрения жалобы.
Проблема: протокол — это не результат для клиента, а служебный документ. Клиенту важен не протокол, а решение по его жалобе.
Как исправить:
- Первичный выход: решение об удовлетворении потребности клиента (решение проблемы, компенсация, извинения), зафиксированное в протоколе с результатами рассмотрения жалобы
- Вторичные выходы: данные для анализа, информация для руководства
Правило: спросите себя “Что реально получает клиент или другой пул в результате?”. Если ответ — документ, а не ценность, которую он представляет — пересмотрите формулировку.
На схеме нет поставщика/потребителя — границы размыты
Ошибка: на диаграмме BPMN показаны только данные, материалы, информация и результат, но не указано, откуда берутся эти входы и куда уходят выходы.
Проблема: без указания поставщиков и потребителей невозможно определить, кто отвечает за качество на границах. Процесс остается без привязки к реальным участникам.
Как исправить:
- Добавить пулы для поставщиков и потребителей
- Использовать потоки сообщений для показа передачи поступающих потоков и результатов их преобразования
- Указать в описании конкретные роли или подразделения-поставщики/потребители
Правило: каждый поступающий поток должен иметь явного поставщика, каждый исходящий — явного потребителя. Если это невозможно указать, значит, границы определены неверно.
Заключение
Ключевые выводы: входы/выходы задают границы и управляемость
Вход и выход бизнес-процесса — это фундамент эффективного управления. Если они определены правильно, то возникают следующие эффекты:
- Распределяется ответственность между владельцами процессов
- Появляются измеримые точки контроля качества
- Упрощается анализ и оптимизация сквозных цепочек создания ценности
- Снижается количество конфликтов между подразделениями
- Повышается прозрачность и предсказуемость бизнеса
Входы — это совокупность данных, материалов, информации или объектов, поступающих из внешнего источника и подлежащих трансформации в конечный результат, а также ресурсы и триггеры. Выходы — это ценность, создаваемая для потребителя. Ресурсы — это средства, необходимые для выполнения операций. Триггеры — это события, запускающие процесс.
Разделение выходов на первичные (ценность для клиента) и вторичные (служебные результаты) помогает фокусироваться на главном без игнорирования важных для управления аспектов.
Быстрые проверки своих схем: пять вопросов для самопроверки
Прежде чем утвердить описание поступающих и исходящих потоков, задайте себе пять вопросов:
- Что реально трансформируется в этом потоке задач? Если вы не можете ответить на этот вопрос, то пересмотрите потоки.
- Ради чего существует этот процесс? В чем основная ценность для потребителя? Ответ на этот вопрос поможет выявить первичный результат и не потерять фокус на главном результате.
- Какие данные поступают на вход и какие есть исходящие потоки?
- Кто конкретно передает входы и кто принимает результаты? Если ответ неочевиден или абстрактен, значит, границы определены слишком широко или узко.
- Что является триггером к началу процесса и что является завершающим событием?
Эти простые вопросы помогут избежать большинства типичных ошибок при определении границ.
Важно понимать: в методологии управления процессами нет единого стандарта на термины “входы” и “выходы”. Одни специалисты воспринимают вход/выход как саму границу процесса — “дверь”, отделяющую один процесс от другого. Другие под входами и выходами понимают объекты, проходящие через эту границу — то, что “пересекает дверь” (данные, материалы, документы). Оба подхода имеют право на существование и применяются в разных корпоративных стандартах. Мы постарались раскрыть все аспекты, от узкого понимания (трансформируемые объекты) до широкого (все необходимое для выполнения процесса), чтобы вы могли осознанно выбрать подход, соответствующий культуре вашей компании. Главное зафиксировать выбранные соглашения в корпоративном стандарте моделирования или регламенте по управлению процессами. Единообразие внутри организации важнее следования внешним шаблонам. Когда все участники говорят на одном языке, границы становятся управляемыми.
Дальше по цепочке: от корректных границ к регламентации и улучшениям
Корректное определение границ не конечная цель, а основа для дальнейших шагов:
- Регламентация. На основе четких границ разрабатываются конкретные требования к качеству поступающих потоков и результату их преобразования, критерии приемки, сроки выполнения.
- Автоматизация. Четкие границы позволяют определить точки интеграции между системами и автоматизировать передачу данных.
- Измерение эффективности. Появляются объективные метрики на границах процессов (время обработки поступающих потоков, качество результатов).
- Непрерывное улучшение. Фокус смещается с внутренних процедур на результат для клиента, что позволяет выявлять реальные точки роста.
- Масштабирование. Стандартизированные границы позволяют воспроизводить успешные операции в разных подразделениях и для разных продуктов.
Инструменты вроде Stormbpmn помогают не просто нарисовать схемы, а построить систему управления, позволяющую установить реальные точки контроля и ответственности. Это превращает теоретические модели в практические инструменты управления и развития бизнеса.
Когда границы процессов ясны, управление становится предсказуемым, а улучшения — измеримыми. Инвестиции в корректное определение границ окупаются снижением внутренних конфликтов, повышением качества результатов и ускорением реакции на изменения рынка.

