Если ваша компания работает с бизнес-процессами — описывает, оптимизирует или автоматизирует их, — рано или поздно встаёт вопрос: в какой нотации моделировать? Два самых распространённых стандарта — EPC (Event-driven Process Chain) и BPMN (Business Process Model and Notation). Они решают похожие задачи, но делают это по-разному.
Чтобы перейти к сквозным, формализованным и автоматизируемым процессам, нужен общий язык, понятный бизнесу и ИТ. Разберёмся, какой инструмент подходит именно вам.
Что такое EPC (Event-driven Process Chain)
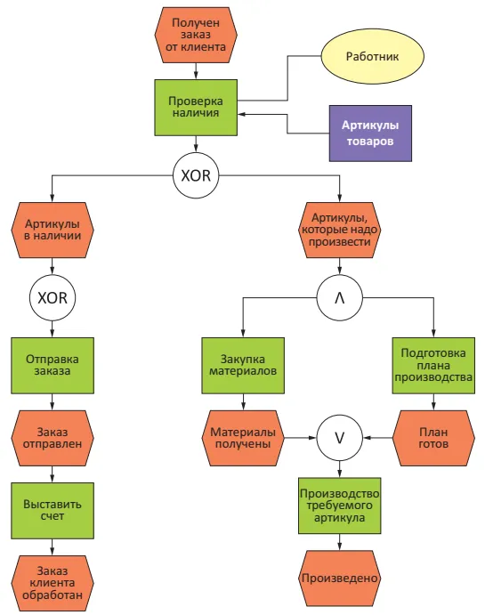
EPC (событийная цепочка процессов) — это нотация для моделирования бизнес-процессов, разработанная в начале 1990-х годов в рамках методологии ARIS (Architecture of Integrated Information Systems). Основная идея: процесс описывается как цепочка событий и функций, где каждое событие запускает функцию, а функция порождает новое событие.
| Сильные стороны EPC | Риски при использовании EPC |
|---|---|
|
Наглядность для бизнеса. Простая логика «событие → функция → событие» интуитивно понятна руководителям и специалистам без технического бэкграунда. Удобство для верхнеуровневых описаний. EPC отлично подходит для быстрой фиксации процесса «как есть» (AS-IS), особенно в крупных организациях с разветвлёнными структурами. Акцент на событиях. Чёткое выделение триггеров и результатов помогает увидеть причинно-следственные связи в процессе. |
Неоднозначность коннекторов. Операторы «И», «ИЛИ», «Исключающее ИЛИ» в EPC трактуются по-разному в разных инструментах и командах. Нет строгой формальной семантики. Слабая исполнимость. EPC-диаграммы сложно напрямую трансформировать в исполняемый код или использовать для автоматизации без существенной доработки. Расхождения в трактовке. Отсутствие единого международного стандарта приводит к тому, что одна и та же модель может читаться по-разному в разных организациях. |
Плюсы и минусы EPC
Что такое BPMN 2.0
BPMN (Business Process Model and Notation) — это международный стандарт для моделирования бизнес-процессов, который сейчас поддерживается консорциумом OMG (Object Management Group). Текущая версия, BPMN 2.0, вышла в 2011 году. С её помощью можно графически моделировать и технически исполнять смоделированные процессы.
| Сильные стороны BPMN | Риски при использовании BPMN |
|---|---|
|
Формальная семантика. У каждого элемента BPMN есть чёткое определение, что исключает разночтения. Богатый набор элементов. Задачи, подпроцессы, события (начальные, промежуточные, конечные), шлюзы, пулы, дорожки — всё для детального моделирования. Моделирование взаимодействия. Пулы и дорожки позволяют показать, как разные участники (отделы, системы, контрагенты) обмениваются сообщениями. Поддержка инструментов. Большинство BPM-систем, включая StormBPMN, поддерживают импорт, экспорт и исполнение BPMN-диаграмм. |
Порог входа. Для освоения BPMN нужно время: нотация включает десятки типов элементов, и новичку легко запутаться. При этом похожая проблема может возникать и в EPC, если использовать полный набор символов нотации. Риск перегрузки диаграмм. При моделировании крупных процессов BPMN-диаграммы могут получаться перегруженными, если не соблюдать дисциплину моделирования. Аналогичный эффект возможен и в EPC при избыточном использовании элементов. |
Плюсы и минусы BPMN
EPC vs BPMN: ключевые отличия
Теперь, когда мы разобрались с историей и назначением обеих нотаций, перейдём к конкретике. Чем именно EPC отличается от BPMN на практике? Рассмотрим пять основных аспектов, которые влияют на выбор нотации и успешность её применения в вашей компании.
1. Цели применения
EPC: фокус на быстрое описание процессов для бизнес-аудитории, документирование AS-IS, коммуникация между подразделениями.
BPMN: формализация, регламентация, подготовка к автоматизации, интеграция с ИТ-системами, моделирование сложных сценариев взаимодействия.
2. Формальность и семантика
| Аспект | EPC | BPMN |
|---|---|---|
| Коннекторы/шлюзы | Операторы «И», «ИЛИ», «Исключающее ИЛИ» без строгой семантики | Чёткие типы шлюзов: Exclusive (XOR), Parallel (AND), Inclusive (OR), Event-Based, Complex |
| События | Общее понятие «событие», нет разделения по типам | Начальные, промежуточные (обрабатывающие, граничные, генерирующие), конечные события с подтипами (таймер, сообщение, ошибка и др.) |
| Типы потока | Единый поток управления | Поток управления (sequence flow), поток сообщений (message flow), ассоциации (associations) |
Сравнение семантики обеих нотаций
3. Моделирование взаимодействия
EPC: организационные единицы и роли добавляются как аннотации к функциям, но визуально взаимодействие показано слабо. Нет встроенного механизма для отображения обмена сообщениями.
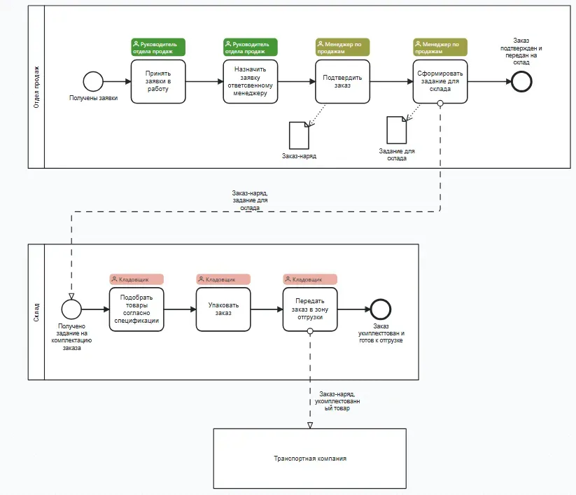
BPMN: пулы (участники) и дорожки (роли внутри участника) с явными потоками сообщений между ними. Можно показать, как клиент, отдел продаж и склад обмениваются данными.
4. Исполнимость и связка с ИТ
EPC не предназначена для исполнения. Если требуется автоматизация, модель нужно трансформировать в другую нотацию или реализовать логику исполнения программно.
В составе BPMN 2.0 есть XML-формат (BPMN XML), который можно загрузить в BPM-систему или workflow-движок и исполнить напрямую. Задачи в модели могут быть связаны с формами, API и скриптами, поэтому диаграмму можно использовать как основу для реального процесса в ИТ-среде.
5. Обучаемость и читаемость
EPC быстрее осваивается бизнес-пользователями, не требует глубоких знаний. Подходит для вовлечения широкой аудитории в процессное управление.
BPMN требует обучения, но в результате даёт точный, однозначно трактуемый язык. Идеален для команд, где работают и бизнес-аналитики, и разработчики.
Когда выбирать EPC, а когда BPMN
Понимание отличий — это полдела. Главный вопрос: какая нотация подходит именно для вашей ситуации? Ответ зависит от целей проекта, зрелости процессного управления в компании, квалификации команды и планов по автоматизации. Вот практические ориентиры для выбора.
| Выбирайте EPC, если: | Выбирайте BPMN, если: |
|---|---|
|
— Нужно наглядно представить общую логику процесса и его основные события и действия. — Модель предназначена прежде всего для обсуждения процессов и анализа их структуры на концептуальном уровне. — Важно сохранить простоту схем и минимальное количество используемых элементов. |
— Требуется более детально описывать поведение процесса и взаимодействие участников. — Нужно явно моделировать поток управления: развилки, параллельные шлюзы, ожидания, таймеры, обработку ошибок и другие сценарии. — Важно формально разделять зоны ответственности участников (например, с помощью пулов и дорожек). — Требуется единая нотация, понятная бизнес-аналитикам, архитекторам процессов и ИТ-специалистам. — Важно использовать формально определённую нотацию со строгой семантикой элементов. |
Какую нотацию выбрать
Комбинированный подход. Многие компании используют EPC на верхнем, архитектурном уровне (карта процессов, общая структура), а BPMN — на операционном уровне для детального описания задач и подпроцессов, а также подготовки к автоматизации. Это позволяет сохранить наглядность для топ-менеджмента и формализацию для исполнения.
Частые ошибки и как их избежать
Переход с нотации моделирования EPC на BPMN или старт моделирования в новой нотации редко проходит гладко. Команды совершают типичные ошибки, которые снижают качество моделей и затрудняют работу с ними в будущем. Хорошая новость: большинство этих ошибок легко предотвратить, если знать о них заранее. Разберём три самые распространённые.
1. Перенос EPC-коннекторов «в лоб» в BPMN
Ошибка: копировать логику EPC-операторов в BPMN без переосмысления. Например, использовать неисключающий шлюз там, где достаточно исключающего, и наоборот.
Как избежать: изучите семантику BPMN-шлюзов.
| Exclusive Gateway (XOR). Исключающий шлюз, «или/или», выбор одного пути | |
| Parallel Gateway (AND). Параллельный шлюз, «и», выбор всех путей | |
| Inclusive Gateway (OR). Не исключающий шлюз, «и/или», выбор одного или нескольких путей | |
| Event Gateway. Событийный шлюз, выбор первого события, которое случится | |
| Complex Gateway. Сложный шлюз, прочие варианты |
Варианты шлюзов в BPMN
Используйте тот, который точно отражает логику исполнения.
2. Отсутствие явных сообщений между участниками
Ошибка: процесс с несколькими участниками моделируется в одном пуле или без потоков сообщений. В результате остаётся непонятно, кто и когда передаёт какие данные.
Как избежать: разделяйте участников по пулам (например, «Клиент», «Отдел продаж», «Склад») и явно отображайте потоки сообщений между ними. Это позволяет зафиксировать точки взаимодействия и делает процесс прозрачным для всех сторон.
3. Смешение уровней детализации
Ошибка: на одной диаграмме одновременно показываются верхнеуровневые этапы, детальные подпроцессы и отдельные задачи. В итоге диаграмма становится нечитаемой.
Как избежать: выстраивайте иерархию моделей. На верхнем уровне используйте свёрнутые подпроцессы (collapsed subprocess), а детализацию выносите в отдельные диаграммы. В BPMN для этого предусмотрен механизм Call Activity, с помощью которого можно аккуратно связывать уровни модели между собой.
Вывод
Нотации моделирования бизнес-процессов EPC и BPMN решают разные задачи. EPC — отличный инструмент для быстрого вовлечения бизнеса, фиксации AS-IS и коммуникации на верхнем уровне. BPMN — международный стандарт для формализации, регламентации и автоматизации процессов, понятный и бизнесу, и ИТ.
Практические рекомендации: чек-лист для выбора
Выбирайте EPC, если:
☐ Главная задача — быстрое описание и обсуждение процессов с бизнесом.
☐ Автоматизация не планируется в ближайшей перспективе.
Выбирайте BPMN, если:
☐ Процессы будут автоматизироваться или интегрироваться с системами.
☐ Нужна формальная регламентация с чётким разделением ролей.
☐ Важно взаимодействие между несколькими участниками (отделами, компаниями, системами).
☐ Команда готова инвестировать время в обучение нотации.
Что учесть при миграции с EPC на BPMN
- Пересмотрите логику коннекторов — не все EPC-операторы переносятся напрямую.
- Разделите участников — используйте пулы и дорожки для явного моделирования взаимодействия.
- Добавьте типизацию событий — начальные, промежуточные, конечные.
- Упростите диаграммы — не пытайтесь использовать все возможности BPMN сразу, начните с базовых элементов.
Готовы начать?
В StormBPMN вы можете создавать BPMN-диаграммы с нуля, использовать готовые шаблоны и примеры, а также импортировать существующие модели для доработки. Переход к формализованным, исполнимым моделям — это инвестиция в прозрачность, управляемость и масштабируемость вашего бизнеса.
FAQ: практические вопросы моделирования процессов
Как на схеме показать, что процесс может развиваться по разным сценариям?
Для этого используют шлюзы, с помощью которых поток управления разделяется на варианты. Есть несколько типов таких элементов:
- исключающий шлюз — можно выбрать только один вариант;
- параллельный шлюз — одновременно запускаются несколько действий;
- неисключающий шлюз — может выполняться один или несколько вариантов;
- событийный шлюз — дальнейший путь определяется тем, какое событие произойдёт первым.
Выбор зависит от логики процесса. Например, проверка условия обычно моделируется с помощью исключающего шлюза, а одновременная работа нескольких отделов — с помощью параллельного.
Как показать, что несколько действий выполняются одновременно?
Параллельное исполнение отображают через параллельный шлюз. Он разделяет процесс на несколько потоков, которые выполняются одновременно. После завершения этих действий обычно используют точку синхронизации, которая объединяет потоки в единый сценарий исполнения.
Такая конструкция помогает наглядно показать, какие этапы могут идти параллельно, а какие требуют завершения предыдущих действий.
Как отобразить ожидание — например, ответа клиента или наступления даты?
Для этого используют события. Они показывают, что процесс приостанавливается до наступления определённого условия. Чаще всего встречаются:
- таймер — ожидание конкретного времени или срока;
- сообщение — ожидание входящего сообщения от одного из участников;
- сигнал — реакция на событие, происходящее в другом сценарии.
Такие элементы помогают корректно описывать сценарии, в которых есть паузы, ожидание данных или внешние триггеры.
Как показать, что действие запускается по расписанию?
В этом случае используют событие-таймер. Оно может стоять:
- в начале процесса — для регулярного запуска (например, ежемесячная отчётность);
- внутри процесса — для ожидания определённого времени;
- на границе задачи — чтобы обработать ситуацию, когда время ожидания истекло.
Это позволяет моделировать сценарии, связанные со сроками, дедлайнами или расписанием.
Как отобразить взаимодействие между разными участниками процесса?
Когда процесс выполняют разные подразделения или организации, используют пулы и дорожки. Пул обычно представляет отдельного участника — компанию, систему или подразделение. Дорожки внутри пула показывают роли или команды, участвующие в работе.
Обмен информацией между участниками отображают с помощью потоков сообщений. Такая структура помогает понять, кто за что отвечает и как происходит взаимодействие.
Как показать передачу информации между участниками?
Для этого используют потоки сообщений. Они показывают, что один участник отправляет данные другому. Важно отличать их от основного потока управления, который описывает последовательность действий внутри одного участника.
Такая визуализация особенно полезна в случаях, когда взаимодействуют несколько систем или подразделений.
Как структурировать сложную схему, чтобы она оставалась читаемой?
Если процесс содержит много действий, его можно разбить на подпроцессы. Подпроцесс — это отдельный блок, внутри которого скрыта более детальная схема. При необходимости его можно раскрыть и показать внутреннюю логику. Существует несколько вариантов:
- встроенный подпроцесс — часть текущего процесса;
- вложенный подпроцесс — отдельный уровень детализации;
- повторно используемый процесс — может вызываться из разных мест.
Такой подход помогает строить модели с несколькими уровнями детализации.
Как использовать один и тот же процесс в разных местах модели?
Если один и тот же сценарий повторяется в разных моделях, его можно вынести в повторно используемый блок. В основной схеме такой элемент выглядит как вызов другой модели. Это позволяет избежать дублирования логики, поддерживать единое описание повторяющихся операций и упрощать обновление моделей.
Подобный подход часто применяют для стандартных операций — например, проверки данных или обработки заявки.
Как показать, что действие может завершиться ошибкой?
Для обработки ошибок используют специальные события-ошибки. Они могут располагаться внутри процесса (для обработки чрезвычайной ситуации) и на границе задачи, чтобы перехватить ошибку и запустить альтернативный сценарий.
Это помогает моделировать реальные сценарии, где возможны сбои, возвраты или корректирующие действия.
Как показать связь между процессом и дополнительной информацией?
Иногда нужно связать действие с документом, системой или пояснением. Для этого используют ассоциации. Они не влияют на последовательность выполнения процесса, а лишь показывают связь между элементами модели и дополнительными объектами.
Например, с их помощью можно указать используемые документы, данные, которые создаются или изменяются, или поясняющие комментарии.
Как определить начало и конец процесса?
Любая модель должна содержать начальное и завершающее событие. Начальное событие показывает, что именно запускает процесс: получение заявки, наступление даты, входящее сообщение. Завершающее событие фиксирует результат выполнения: завершение операции, отправку данных или достижение конечного состояния.
Чёткое обозначение начала и конца делает модель понятнее и помогает избежать логических ошибок.
Как понять, что модель получилась слишком сложной?
Есть несколько признаков, что схему стоит упростить:
- на диаграмме слишком много элементов,
- трудно проследить основной путь управления,
- много пересекающихся потоков,
- повторяются одинаковые фрагменты.
В таких случаях полезно разбить процесс на подпроцессы, вынести повторяющиеся действия в отдельные блоки, разделить модель на несколько уровней детализации. Это делает схему понятнее и удобнее для обсуждения.
Как показать дополнительную информацию, не усложняя схему?
Иногда нужно добавить пояснение — например, указать используемый документ или дать комментарий к шагу. Чтобы не перегружать модель, используют текстовые комментарии. С их помощью можно добавить пояснение рядом с элементом, не влияя на логику процесса.
Комментарии полезны для пояснения сложных шагов, указания бизнес-правил, описания используемых данных или документов. Это помогает сделать схему понятнее для читателей, не усложняя структуру модели.

